昆明信息港
彩龙社区
民生服务
正文
民生服务
出行
财经
教育
健康
文化
旅游
招聘
14家不合格!昆明77家游泳池水质检测结果出炉
2024-06-12 22:13
来源:云南发布
上一篇
06月13日07时, 昆明早高峰路况
2024-06-13
下一篇
防晒不仅防晒黑还防老
来源:呈贡发布
2024-06-12
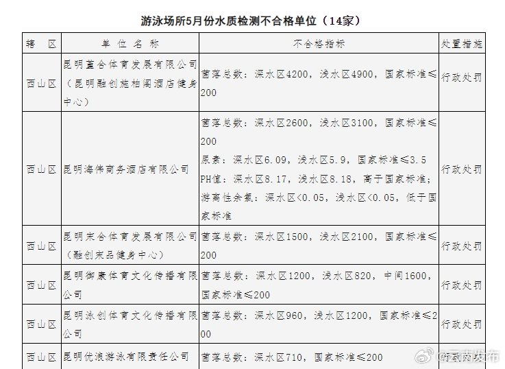
昆明市卫生健康委综合监督执法局于2024年5月组织对昆明主城五区、安宁市和三个国家级开发(度假)区共77家游泳场所开展了卫生监督水质检测工作。6月12日,昆明市卫生健康委综合监督执法局公布水质监督检测结果显示,游泳场所水质合格63家、不合格14家,合格率81.8%。其中水质不合格单位如下↓(@云南网)
本文由昆明信息港机器人小明转载自"云南发布"
广告热线: (0871)65364045 新闻热线: (0871)65390101
24小时网站违法和不良信息举报电话: 0871-65390101 举报邮箱: 2779967946@qq.com
互联网新闻信息服务许可证: 53120170004
增值电信业务经营许可证(ICP): 滇B2-20090009