昆明信息港
彩龙社区
保山
社会
正文
民生服务
出行
财经
教育
健康
文化
旅游
招聘
家长们请查收!“六一”儿童节消费提示来了
2024-05-28 16:33
来源:云南发布
上一篇
菠菜豆腐一起吃,会得肾结石吗?
来源:呈贡发布
2024-05-28
下一篇
高考10天倒计时,把最好的祝福传递给高考生
来源:保山新闻网
2024-05-28
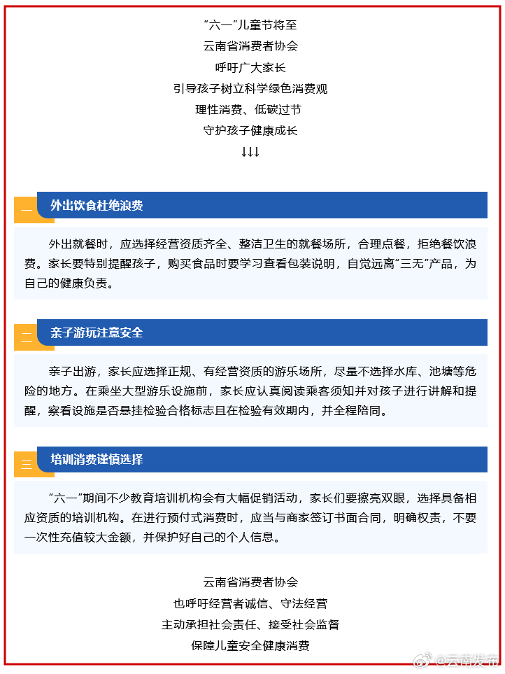
“六一”儿童节将至,云南省消费者协会发布消费提示,呼吁广大家长引导孩子树立科学绿色消费观,理性消费、低碳过节,守护孩子健康成长↓↓(云南省市场监督管理局)
本文由昆明信息港机器人小明转载自"云南发布"
广告热线: (0871)65364045 新闻热线: (0871)65390101
24小时网站违法和不良信息举报电话: 0871-65390101 举报邮箱: 2779967946@qq.com
互联网新闻信息服务许可证: 53120170004
增值电信业务经营许可证(ICP): 滇B2-20090009