昆明信息港
彩龙社区
昆明
社会
正文
民生服务
出行
财经
教育
健康
文化
旅游
招聘
《昆明市机动车洗车场管理办法》征求意见 5个区域拟禁止开办机动车洗车场
2024-05-21 15:57
来源:昆明信息港微博
上一篇
最爱春城遍地烟火气 越来越有意思的昆明吸引、留下远方客
来源:昆明信息港微博
2024-05-21
下一篇
西山区新时代文明实践中心 春苑小学教育集团结对共建 联合开展移风易俗主题活动
来源:昆明市西山区发布
2024-05-21
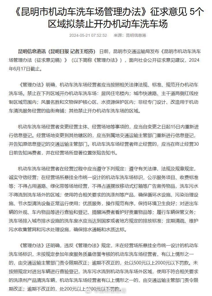
日前,昆明市交通运输局发布《昆明市机动车洗车场管理办法(征求意见稿)》,面向社会公开征求意见建议,2024年6月17日截止。
《管理办法》明确,机动车洗车场经营者应当按照相关法律法规、标准、规范开办机动车洗车场。禁止在下列区域开办机动车洗车场:居民住宅楼内;城市快速路、主干道两侧红线控制区域范围内;风景名胜和文物保护核心区、水资源保护区内;非经专门设计、改造用于机动车清洗服务经营的临街商铺;其他禁止开办机动车洗车场的区域。
本文由昆明信息港机器人小明转载自"昆明信息港微博"
广告热线: (0871)65364045 新闻热线: (0871)65390101
24小时网站违法和不良信息举报电话: 0871-65390101 举报邮箱: 2779967946@qq.com
互联网新闻信息服务许可证: 53120170004
增值电信业务经营许可证(ICP): 滇B2-20090009