昆明信息港
彩龙社区
保山
民生服务
正文
民生服务
出行
财经
教育
健康
文化
旅游
招聘
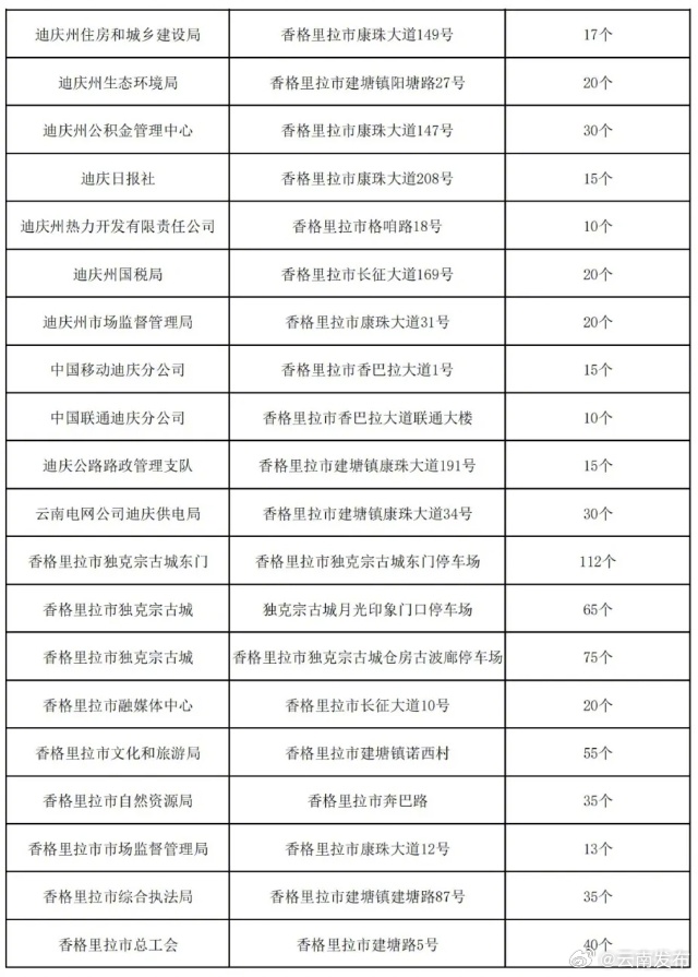
“五一”假期迪庆香格里拉城区这些地方可免费停车
2024-05-01 13:29
来源:云南发布
上一篇
滇池风土艺术季音乐会在海晏村举办 螺蛳壳上聆听浪漫乐曲
来源:昆明市文化和旅游局
2024-05-01
下一篇
喝完水多久排尿才正常
来源:昆明五华发布
2024-04-30
4月29日至5月6日每天7:00至23:00,迪庆藏族自治州香格里拉市城区范围内的州市级机关、企事业单位停车场免费对外开放。详情如下↓(迪庆州委宣传部)
本文由昆明信息港机器人小明转载自"云南发布"
广告热线: (0871)65364045 新闻热线: (0871)65390101
24小时网站违法和不良信息举报电话: 0871-65390101 举报邮箱: 2779967946@qq.com
互联网新闻信息服务许可证: 53120170004
增值电信业务经营许可证(ICP): 滇B2-20090009