昆明信息港
彩龙社区
教育
正文
民生服务
出行
财经
教育
健康
文化
旅游
招聘
见分填报!昆明公开征求2024中考志愿填报调整意见
2024-03-27 11:58
来源:昆明市西山区发布
上一篇
普靖到县民族中学调研教育教学及教师队伍建设情况
来源:昆明寻甸发布
2024-03-27
下一篇
紧盯涉烟违法犯罪——度假区公安分局开展春季攻势集中统一行动
来源:滇池旅游度假区
2024-03-27
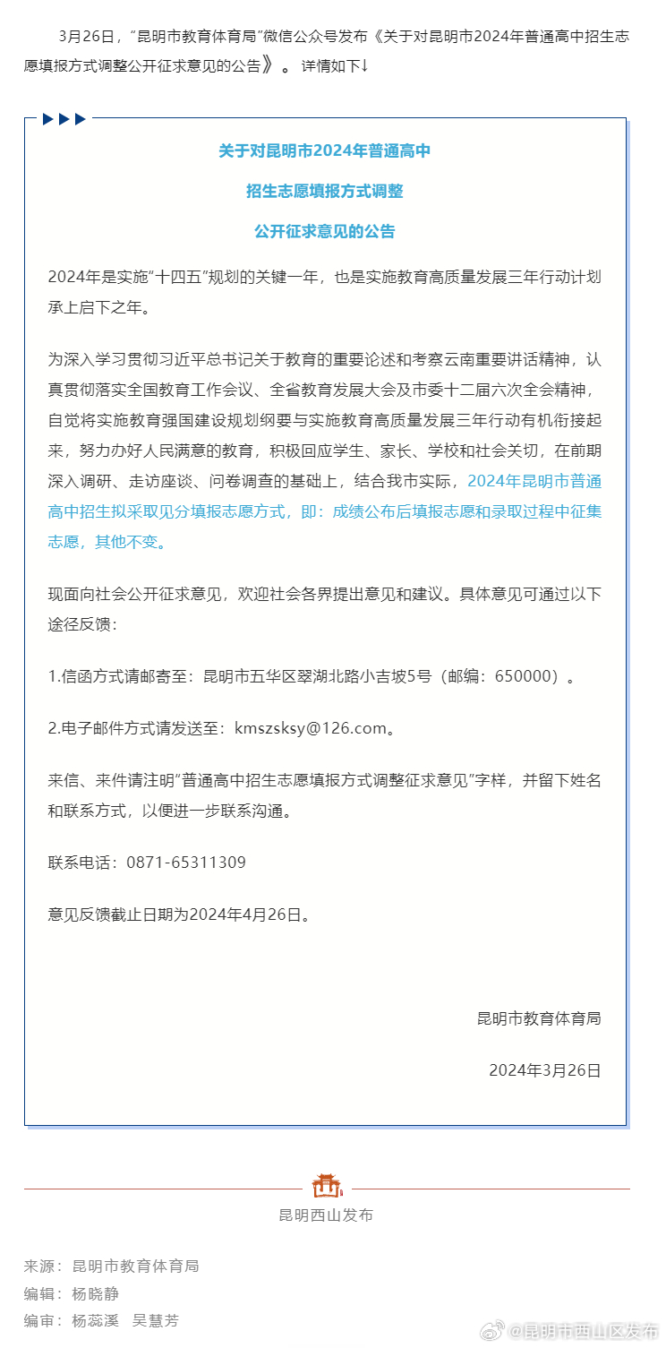
民生西山3月26日,“昆明市教育体育局”微信公众号发布《关于对昆明市2024年普通高中招生志愿填报方式调整公开征求意见的公告》。详情如下↓
本文由昆明信息港机器人小明转载自"昆明市西山区发布"
广告热线: (0871)65364045 新闻热线: (0871)65390101
24小时网站违法和不良信息举报电话: 0871-65390101 举报邮箱: 2779967946@qq.com
互联网新闻信息服务许可证: 53120170004
增值电信业务经营许可证(ICP): 滇B2-20090009