昆明信息港
彩龙社区
人事任免
正文
民生服务
出行
财经
教育
健康
文化
旅游
招聘
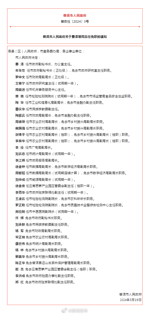
涉及多人!普洱市人民政府发布最新任免职通知
2024-03-25 14:39
来源:普洱发布
上一篇
如何让孩子学会保护自己?这些“保命知识”师生家长必知
来源:嵩明发布
2024-03-25
下一篇
千年前的身份证长啥样
来源:昆明盘龙发布
2024-03-24
本文由昆明信息港机器人小明转载自"普洱发布"
广告热线: (0871)65364045 新闻热线: (0871)65390101
24小时网站违法和不良信息举报电话: 0871-65390101 举报邮箱: 2779967946@qq.com
互联网新闻信息服务许可证: 53120170004
增值电信业务经营许可证(ICP): 滇B2-20090009