昆明信息港
彩龙社区
旅行
正文
民生服务
出行
财经
教育
健康
文化
旅游
招聘
腾冲和顺古镇:国家5A级景区的新篇章,旅游产业再添新动力
2024-02-08 16:31
来源:保山新闻网
上一篇
丽江发布通告!春节期间严禁违规野外用火
来源:云南发布
2024-02-08
下一篇
02月08日08时, 昆明早高峰路况
2024-02-08
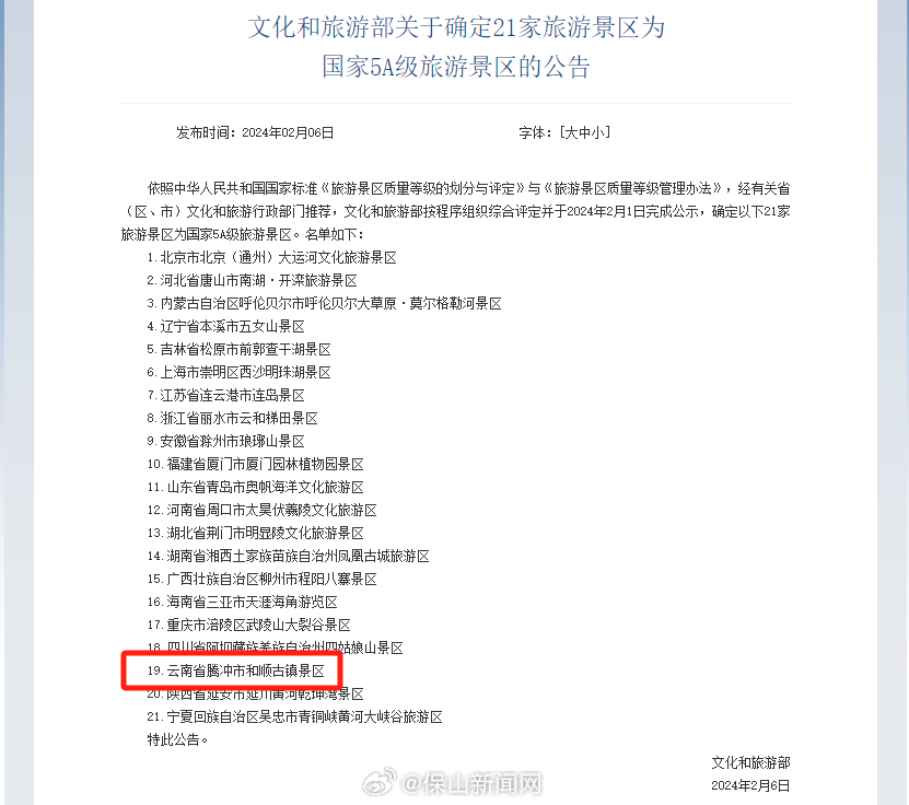
国家文化和旅游部于2月6日发布公告,依照中华人民共和国国家标准《旅游景区质量等级的划分与评定》与《旅游景区质量等级管理办法》,经有关省(区、市)文化和旅游行政部门推荐,文化和旅游部按程序组织综合评定并于2024年2月1日完成公示,确定云南省腾冲市和顺古镇景区为国家5A级旅游景区。
腾冲和顺古镇:国家5A级景区的新篇章,旅游产业再添新动力
本文由昆明信息港机器人小明转载自"保山新闻网"
广告热线: (0871)65364045 新闻热线: (0871)65390101
24小时网站违法和不良信息举报电话: 0871-65390101 举报邮箱: 2779967946@qq.com
互联网新闻信息服务许可证: 53120170004
增值电信业务经营许可证(ICP): 滇B2-20090009