昆明信息港
彩龙社区
天气
正文
民生服务
出行
财经
教育
健康
文化
旅游
招聘
局地有降雪!春节期间云南各地天气抢先看
2024-02-07 13:26
来源:云南发布
上一篇
云南省城市环境空气质量预报(2月8日至9日)
2024-02-07
下一篇
度假区春节送温暖 提升职工群体幸福感
来源:滇池旅游度假区
2024-02-06
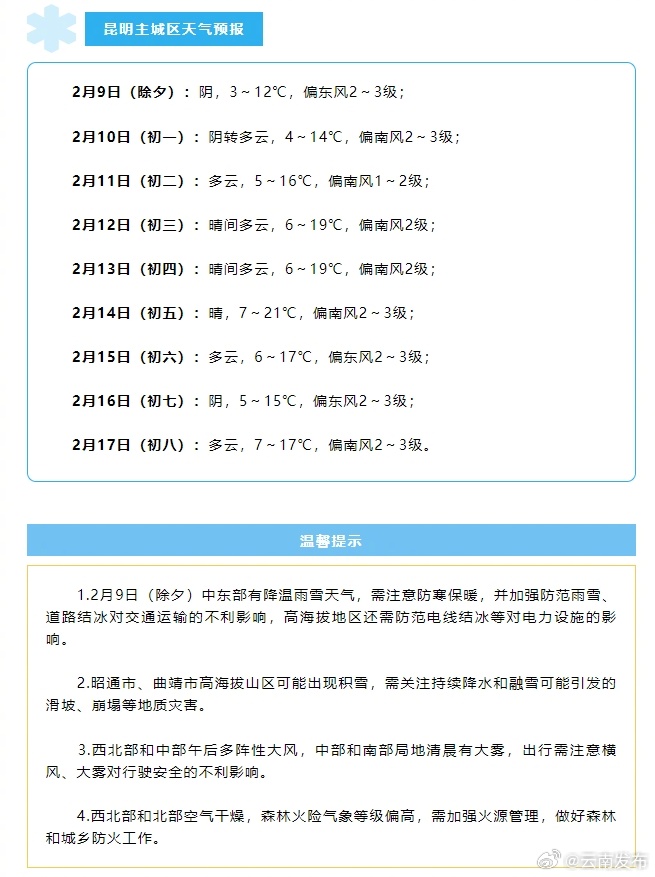
春节期间(2月9日至17日),云南天气总体对假日活动较为有利。除夕受冷空气影响中东部气温明显下降,昭通市中东部、曲靖市东部、迪庆藏族自治州北部有降雪、道路结冰;初一至初四白天中东部气温回升,大部地区晴间多云;初四夜间至初七受冷空气影响,中东部有弱降温;初八中东部气温回升,西部边缘有小到中雨。详情如下↓(云南省气象局)
本文由昆明信息港机器人小明转载自"云南发布"
广告热线: (0871)65364045 新闻热线: (0871)65390101
24小时网站违法和不良信息举报电话: 0871-65390101 举报邮箱: 2779967946@qq.com
互联网新闻信息服务许可证: 53120170004
增值电信业务经营许可证(ICP): 滇B2-20090009