昆明信息港
彩龙社区
民生
正文
民生服务
出行
财经
教育
健康
文化
旅游
招聘
注意!春节期间大理市公交线路首末班时间有调整
2024-02-07 10:46
来源:云南发布
上一篇
先别忙辞职!这些不懂就亏大了
来源:嵩明发布
2024-02-07
下一篇
度假区春节送温暖 提升职工群体幸福感
来源:滇池旅游度假区
2024-02-06
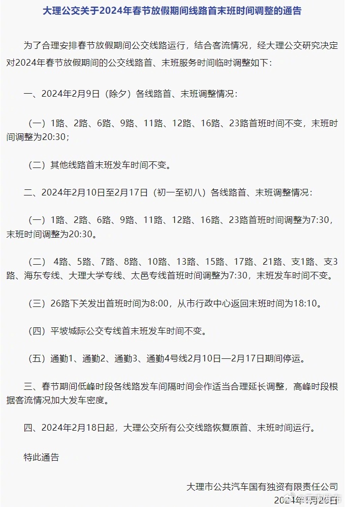
日前,大理市公共汽车国有独资有限责任公司发布《大理公交关于2024年春节放假期间线路首末班时间调整的通告》,对2024年春节放假期间的公交线路首、末班服务时间进行了临时调整,详情如下↓(大理州委宣传部)
本文由昆明信息港机器人小明转载自"云南发布"
广告热线: (0871)65364045 新闻热线: (0871)65390101
24小时网站违法和不良信息举报电话: 0871-65390101 举报邮箱: 2779967946@qq.com
互联网新闻信息服务许可证: 53120170004
增值电信业务经营许可证(ICP): 滇B2-20090009