昆明信息港
彩龙社区
社会
正文
民生服务
出行
财经
教育
健康
文化
旅游
招聘
春节将至,请查收这份消费攻略→
2024-02-05 15:05
来源:昆明国家高新区发布
上一篇
春节假期云南省公路网出行服务指南发布
来源:昆明国家高新区发布
2024-02-05
下一篇
02月05日07时, 昆明早高峰路况
2024-02-05
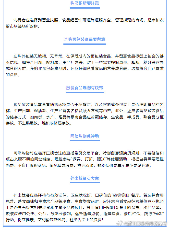
新春将至,年货采买进入旺季,为保障消费者食品安全,减少消费纠纷,云南省市场监督管理局发布春节消费攻略↓↓↓(云南省市场监督管理局)
本文由昆明信息港机器人小明转载自"昆明国家高新区发布"
广告热线: (0871)65364045 新闻热线: (0871)65390101
24小时网站违法和不良信息举报电话: 0871-65390101 举报邮箱: 2779967946@qq.com
互联网新闻信息服务许可证: 53120170004
增值电信业务经营许可证(ICP): 滇B2-20090009