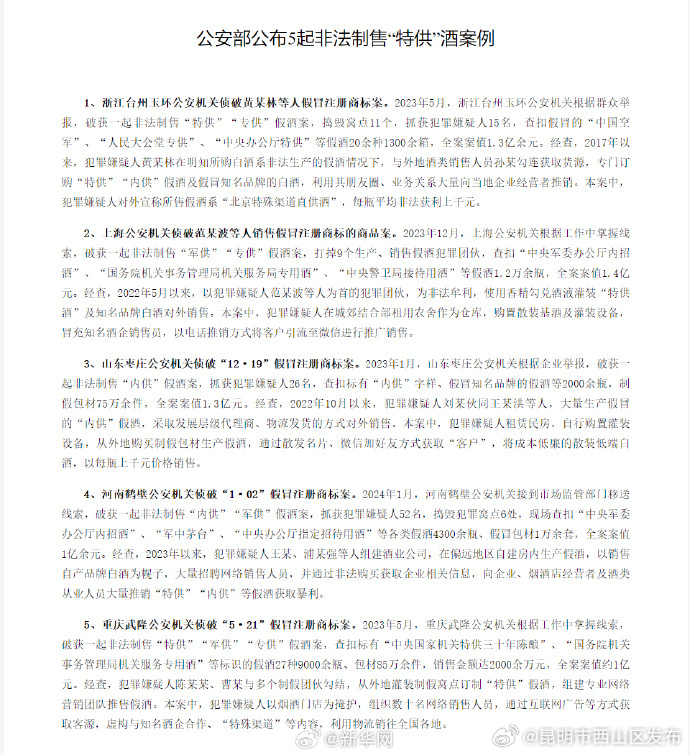
近期,公安部组织有关地方公安机关对以“特供”、“专供”名义非法制售假酒犯罪开展集中打击,全环节破获“重庆武隆‘5·21’特大制售假‘特供’酒案”等一批跨区域重大案件,摧毁一批地域性职业制假犯罪团伙,联合相关部门整治一批与制假犯罪相关联的黑灰产业链,有力震慑违法犯罪,守护人民群众“舌尖上的安全”。今日,公安部公布5起非法制售“特供”酒案例。
近年来,一些不法分子冒用中央和国家机关、人民军队名义,以低档白酒灌装、勾兑生产、销售所谓“特供”“专供”等假酒牟取暴利,严重侵害消费者合法权益,扰乱正常市场秩序,滋长不良社会风气,损害党政机关、人民军队形象。公安部将此类犯罪作为“昆仑”专项行动的打击重点,部署各地公安机关依法严厉打击各类打着党政机关、人民军队“特供”“专供”酒名义制售假酒的违法犯罪活动,坚决做到发现一起、依法查处一起。同时,针对此类犯罪与虚假宣传、商标侵权、互联网售假、危害食品安全及非法印刷等行政违法行为交织关联特点,公安机关积极会同有关行政部门开展联动执法,加强对重点场所的监督检查,深挖利用互联网、物流寄递等销售假酒的犯罪线索。根据重点地区制假售假犯罪形势,组织开展跨省集群战役,彻底斩断“产供销”犯罪链条,切实维护人民群众食品安全和广大消费者合法权益。
公安部食品药品犯罪侦查局有关负责人介绍,有关部门于2013年印发通知,严禁中央和国家机关使用“特供”“专供”等标识,中央军委后勤保障部、公安部等六部门于2022年发布《关于禁止销售“军”字号烟酒等商品的通告》,明确网上网下销售的“特制”、“接待”、“内招”以及“军供”、“军队特供”等标识、字样的商品均系非法产品。当前春节临近,酒水消费市场购销两旺,公安机关提醒广大消费者不要轻信所谓“特供”“专供”酒品,严防上当受骗。公安机关将会同有关部门持续加大打击力度,全力维护节日市场良好秩序,切实保障人民群众平安过节。(新华网)
