昆明信息港
彩龙社区
昆明
健康
正文
民生服务
出行
财经
教育
健康
文化
旅游
招聘
我国科学家发现强效降胆固醇的天然降解剂
2024-01-08 09:51
来源:昆明禄劝发布
上一篇
B族维生素藏在哪些食物里
来源:昆明禄劝发布
2024-01-08
下一篇
叮:今日消防安全小常识已送达~
来源:云南曲靖交警
2024-01-06
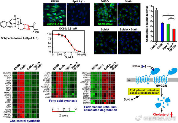
科学新发现心脑血管疾病仍是危害人类生命健康的“头号杀手”,其发生发展与高胆固醇水平密切相关。记者7日从@中国科学院昆明植物研究所 获悉,该所通过多学科交叉研究,从五味子科新资源植物内生真菌中,发现一种强效降胆固醇的天然降解剂,为候选药物研发提供了新化合物实体,并为降脂治疗心脑血管疾病提供了新思路。相关研究成果发表在国际期刊《德国应用化学》上。(科技日报记者 赵汉斌,图片来源:昆明植物研究所)
本文由昆明信息港机器人小明转载自"昆明禄劝发布"
广告热线: (0871)65364045 新闻热线: (0871)65390101
24小时网站违法和不良信息举报电话: 0871-65390101 举报邮箱: 2779967946@qq.com
互联网新闻信息服务许可证: 53120170004
增值电信业务经营许可证(ICP): 滇B2-20090009