昆明信息港
彩龙社区
人事任免
正文
民生服务
出行
财经
教育
健康
文化
旅游
招聘
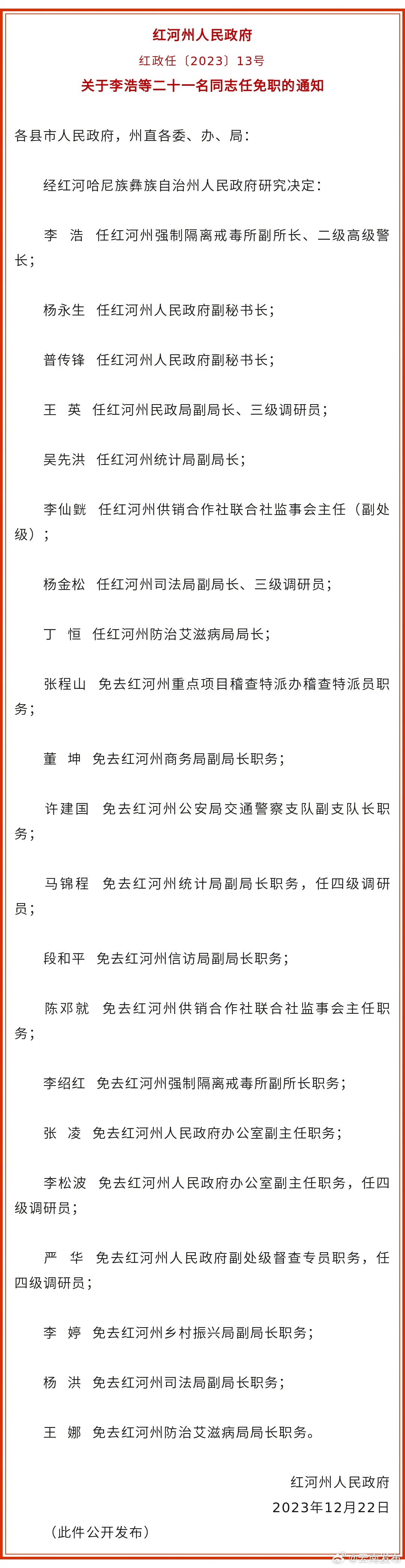
红河州人民政府发布一批任免职通知
2023-12-27 11:12
来源:云南发布
上一篇
昆明阳宗海10公里精英邀请赛开启报名
来源:昆明市人民政府网
2023-12-27
下一篇
国寿理赔:打造“想客户所想,知客户所需”的多场景、多元化的主动服务
2023年,如今的中国人寿寿险公司,已稳健成长为我国寿险行业的领头雁,向着建设成为世界一流寿险公司的目标阔步前行。二十年风雨兼程,二十载砥砺奋进。一代代国寿人始终坚守“以客户为中心”的理念,不断创新理赔服务模式,为客户提供有速度、有温度的理赔服务体验,用心守护人民美好生活。
来源:资讯频道
2023-12-26
(红河州委宣传部)
本文由昆明信息港机器人小明转载自"云南发布"
广告热线: (0871)65364045 新闻热线: (0871)65390101
24小时网站违法和不良信息举报电话: 0871-65390101 举报邮箱: 2779967946@qq.com
互联网新闻信息服务许可证: 53120170004
增值电信业务经营许可证(ICP): 滇B2-20090009