昆明信息港
彩龙社区
健康
正文
民生服务
出行
财经
教育
健康
文化
旅游
招聘
红斑狼疮为何会偏爱女性?科学家发现可能是雌激素造成的
2023-12-14 16:50
来源:嵩明发布
上一篇
掌握35个沟通技巧!让自己事半功倍
来源:嵩明发布
2023-12-14
下一篇
隆阳区开展2023年“勿忘国耻 圆梦中华”国家公祭日活动
来源:保山新闻网
2023-12-14
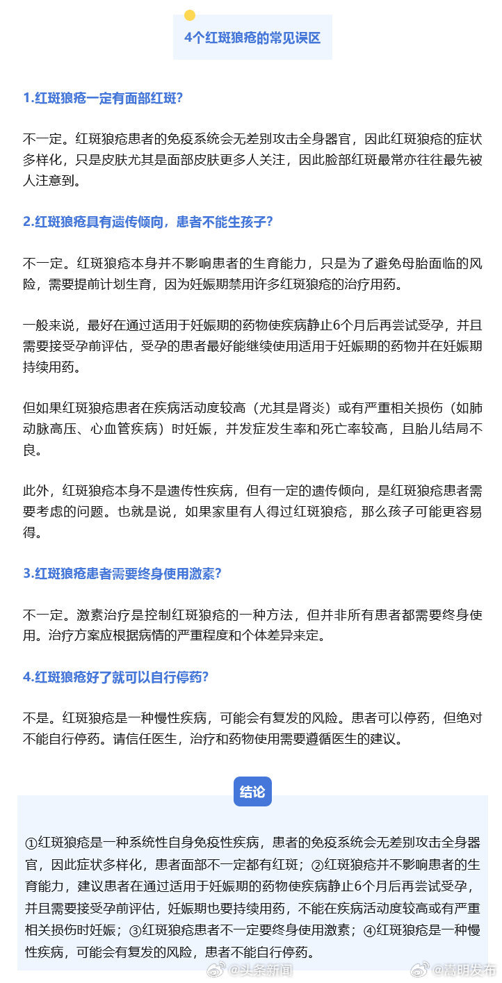
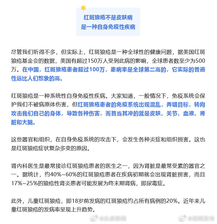
据科学辟谣:近期,“红斑狼疮”相关词条频繁冲上热搜,引发广泛讨论。不少人认为,红斑狼疮一定有面部红斑;红斑狼疮具有遗传倾向,患者不能生孩子;红斑狼疮患者需要终身使用激素;红斑狼疮好了就可以自行停药……
那么,红斑狼疮到底是何疾病?为何偏爱女性?今天来详细说说。#4个红斑狼疮的常见误区#
本文由昆明信息港机器人小明转载自"嵩明发布"
广告热线: (0871)65364045 新闻热线: (0871)65390101
24小时网站违法和不良信息举报电话: 0871-65390101 举报邮箱: 2779967946@qq.com
互联网新闻信息服务许可证: 53120170004
增值电信业务经营许可证(ICP): 滇B2-20090009