昆明信息港
彩龙社区
社会
正文
民生服务
出行
财经
教育
健康
文化
旅游
招聘
首个违反保护规定的人被重罚
2023-11-07 13:06
来源:滇池旅游度假区
上一篇
第六届中国国际进口博览会丨云南展区人潮涌动,掀起火爆观展热潮
来源:滇池旅游度假区
2023-11-07
下一篇
上热搜的“支原体肺炎”,究竟是什么?
来源:昆明市疾病预防控制中心
2023-11-07
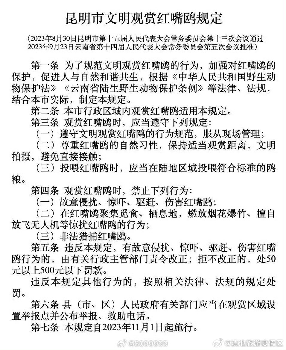
《昆明市文明观赏红嘴鸥规定》正式实施后,首个违反《昆明市文明观赏红嘴鸥规定》的人出现了。11月5日,市民林女士去海埂大坝喂海鸥,就碰到了一名游客强行抓海鸥合影,类似事件不是个例,今年1-2月海埂大坝也上演了游客强行抓海鸥合影的事件。(@8099999 )
重罚!首个违反保护规定人,出现了?
本文由昆明信息港机器人小明转载自"滇池旅游度假区"
广告热线: (0871)65364045 新闻热线: (0871)65390101
24小时网站违法和不良信息举报电话: 0871-65390101 举报邮箱: 2779967946@qq.com
互联网新闻信息服务许可证: 53120170004
增值电信业务经营许可证(ICP): 滇B2-20090009