昆明信息港
彩龙社区
文山
健康
正文
民生服务
出行
财经
教育
健康
文化
旅游
招聘
关于“补血”的真相,你该知道!
2023-11-03 15:05
来源:滇池旅游度假区
上一篇
保暖提醒!我国大部换季式降温
来源:昆明国家高新区发布
2023-11-03
下一篇
11月03日07时, 昆明早高峰路况
2023-11-03
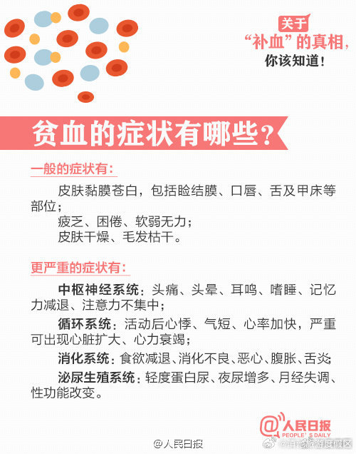
贫血是许多疾病的重要信号。除了皮肤苍白、困倦乏力,贫血还有哪些症状?怎么判断自己贫不贫血?贫血一定能补回来吗?阿胶、红枣、红糖、樱桃真的能补血吗?究竟该怎么吃才能科学补铁?#治疗贫血的小方子#,戳图了解“补血”的真相↓↓转给你关心的TA!(@人民日报 )
本文由昆明信息港机器人小明转载自"滇池旅游度假区"
广告热线: (0871)65364045 新闻热线: (0871)65390101
24小时网站违法和不良信息举报电话: 0871-65390101 举报邮箱: 2779967946@qq.com
互联网新闻信息服务许可证: 53120170004
增值电信业务经营许可证(ICP): 滇B2-20090009