昆明信息港
彩龙社区
社会
正文
民生服务
出行
财经
教育
健康
文化
旅游
招聘
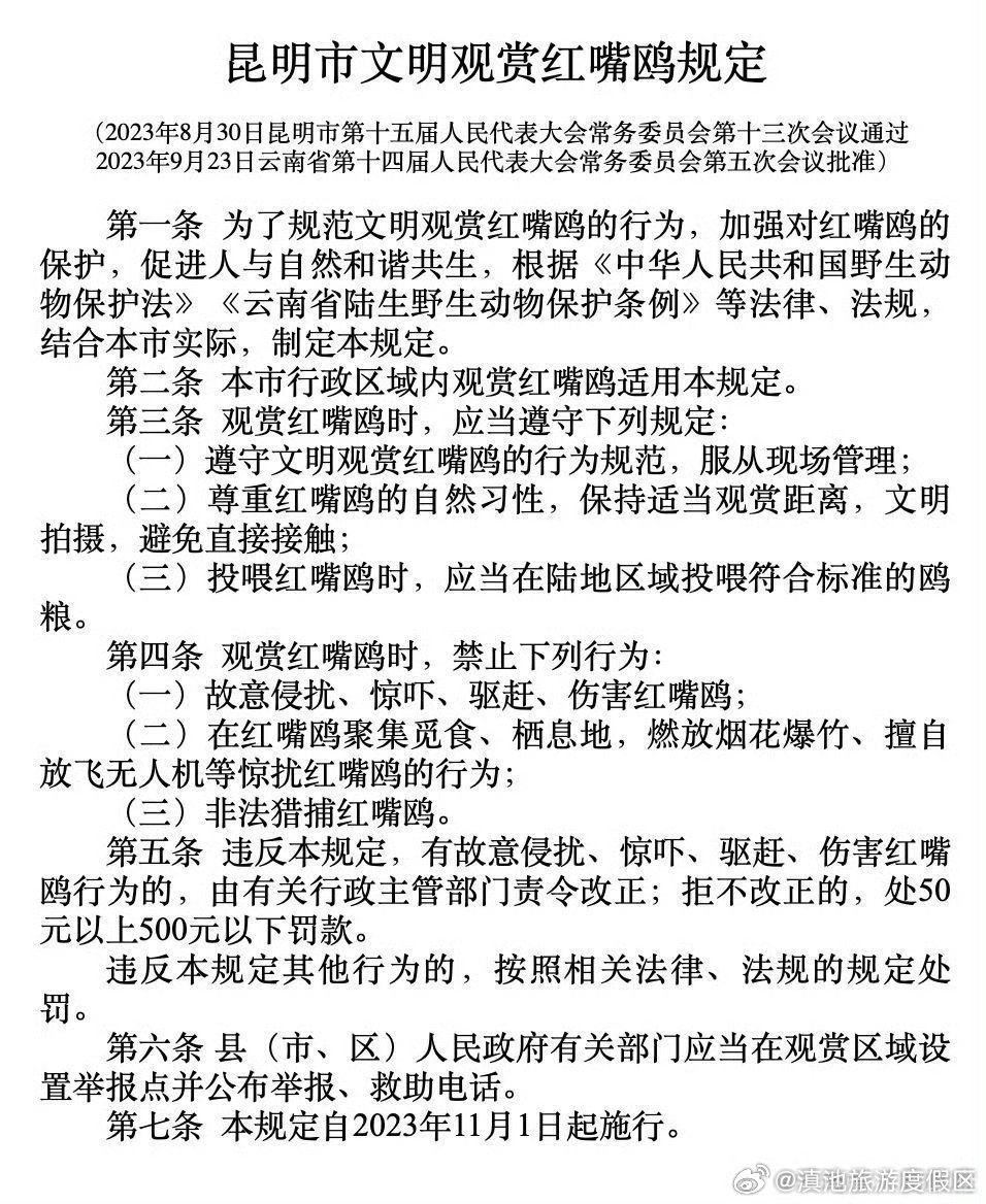
这些行为将被禁止!《昆明市文明观赏红嘴鸥规定》11月1日起施行
2023-10-21 22:05
来源:滇池旅游度假区
上一篇
近90%疾病和肠道功能有关肠道预警信号看大便看面部→
来源:滇池旅游度假区
2023-10-21
下一篇
云南澜沧江酒业集团保山有限公司破产清算资产整体打包拍卖公告
来源:保山新闻网
2023-10-21
昆明将于2023年11月1日施行《昆明市文明观赏红嘴鸥的规定》。《规定》共7条,对文明观赏红嘴鸥应当遵守的规定、禁止行为、法律责任等进行了规范。(人民日报客户端)
本文由昆明信息港机器人小明转载自"滇池旅游度假区"
广告热线: (0871)65364045 新闻热线: (0871)65390101
24小时网站违法和不良信息举报电话: 0871-65390101 举报邮箱: 2779967946@qq.com
互联网新闻信息服务许可证: 53120170004
增值电信业务经营许可证(ICP): 滇B2-20090009