昆明信息港
彩龙社区
社会
正文
民生服务
出行
财经
教育
健康
文化
旅游
招聘
开学在即,“蓝朋友”的开学消防安全提示请查收
2023-08-28 11:20
来源:昆明五华发布
上一篇
关闭近8000家门店!知名快餐巨头“卖身”,曾是很多人的“心头好”
来源:掌上春城微信
2023-08-28
下一篇
秋天的第一场Citywalk,就来巍山吧
来源:大理日报
2023-08-27
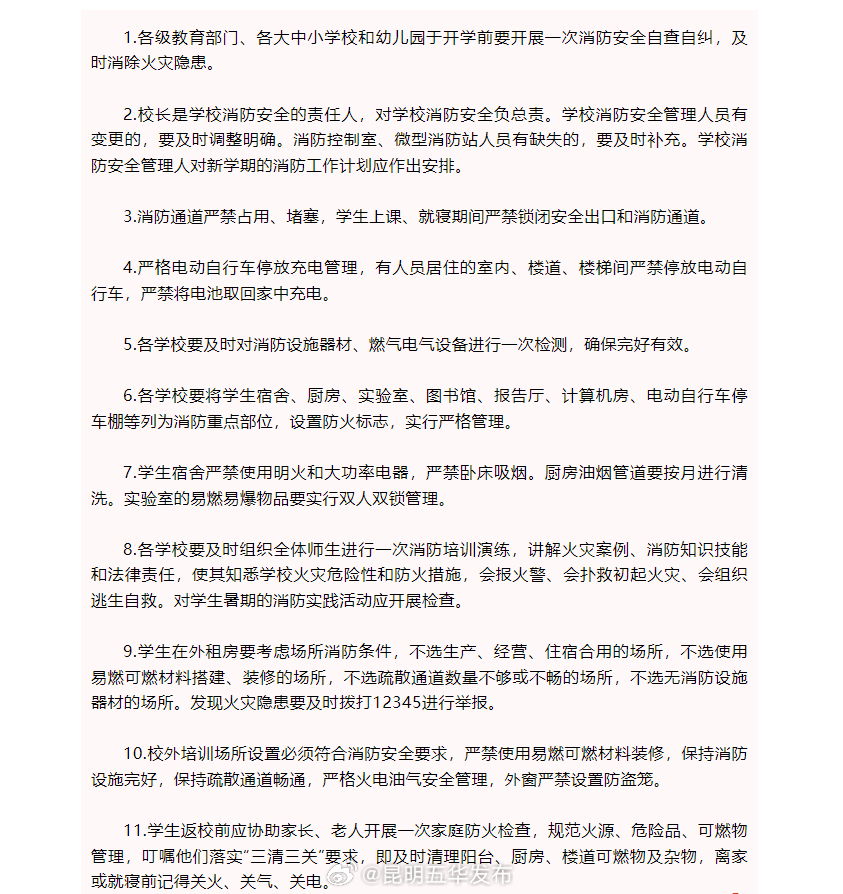
全省大、中、小学校将于近期陆续开学,为确保校园和学生消防安全,云南省消防救援总队发布消防安全注意事项提示。↓↓↓
网页链接
本文由昆明信息港机器人小明转载自"昆明五华发布"
广告热线: (0871)65364045 新闻热线: (0871)65390101
24小时网站违法和不良信息举报电话: 0871-65390101 举报邮箱: 2779967946@qq.com
互联网新闻信息服务许可证: 53120170004
增值电信业务经营许可证(ICP): 滇B2-20090009