
8月11日起
宜昭高速(昭通段)
元蔓高速(红河段)
蒙屏高速
将实行差异化收费
其中宜昭高速公路(昭通段)通行费
最高或降54.5%
详情如下
👇
日前
昭通市宜昭高速公路投资开发有限公司
发布公告
明确在2023年8月11日至
2024年8月10日期间
宜昭高速公路通行费将实行差异化收费

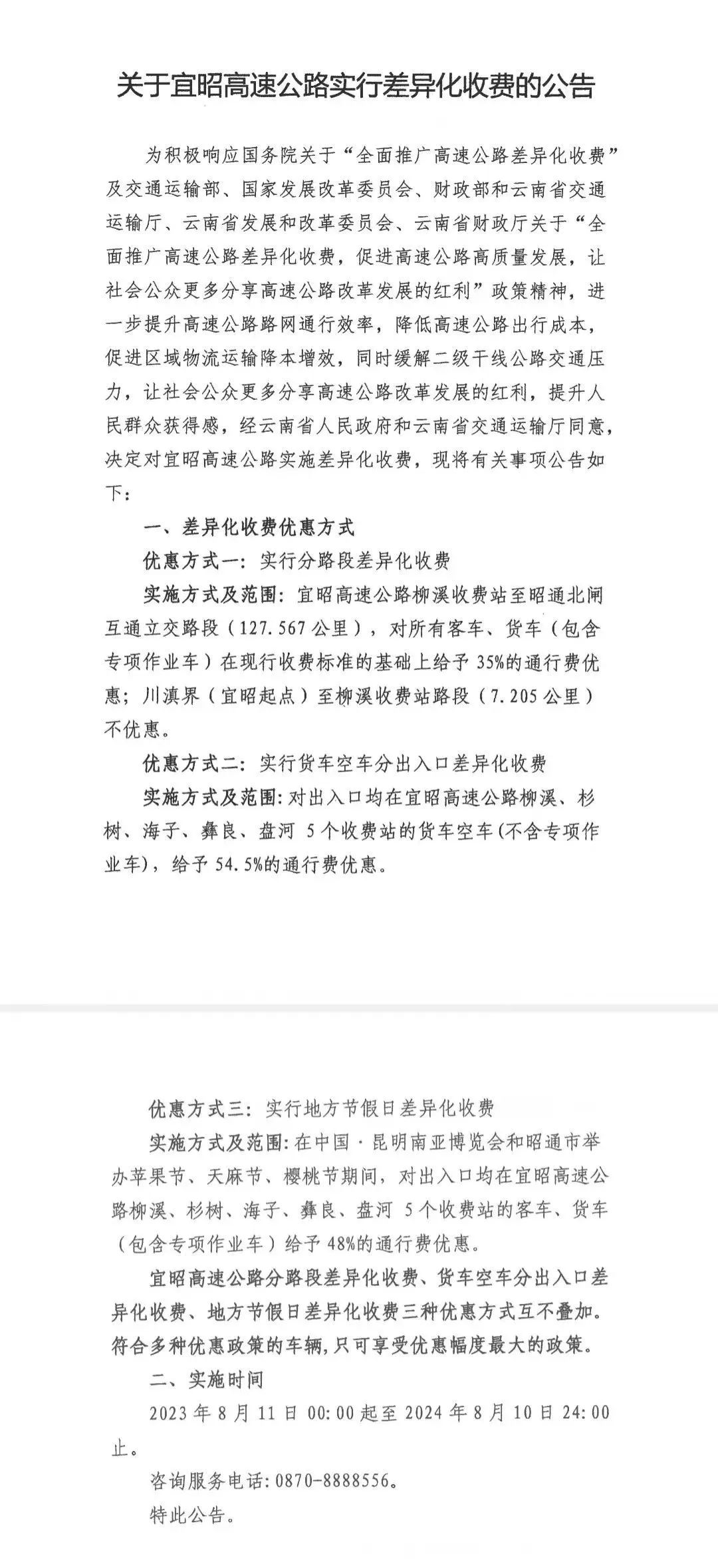
宜昭高速公路

分路段差异化收费给予所有客车、货车(包含专项作业车)通行费优惠35%。
空载货车(不含专项作业车)分出入口差异化收费给予通行费优惠54.5%。
地方节日差异化收费给予所有客车、货车(包含专项作业车)通行费优惠48%。
实施时间:2023年8月11日00:00起,2024年8月10日24:00止。
优惠方式一:实行分路段差异化收费

宜昭高速公路柳溪收费站至昭通北闸互通立交路段(127.567公里),对所有客车、货车(包含专项作业车)在现行收费标准的基础上给予35%的通行费优惠;川滇界(宜昭起点)至柳溪收费站路段(7.205公里)不优惠。
优惠方式二:实行空载货车分出入口差异化收费

出入口在宜昭高速公路柳溪、杉树、海子、彝良、盘河5个收费站的一至六类空载货车(不含专项作业车)给予54.5%通行费优惠。
优惠认定标准:
1.出入口均在上述5个收费站,且通行路段仅限宜昭高速公路;
2.出入口在上述5个收费站的货车均为空载状态;
3.无法人工判定的特殊车辆(如运输油品、气体、液体罐装式车辆),以出口车道称重吨位不大于其行驶证标注的车辆整备质量的115%(含5%称重误差)进行认定。
空载货车通行在上述5个收费站出口混合车道(ETC/人工)时申请查验,查验结果符合上述3条优惠认定标准的给予优惠通行费,查验结果不符合上述3条优惠认定标准的及车辆在出口未申请查验自行驶离的、拒不配合接受查验的,不能享受优惠,正常收取车辆通行费。


优惠方式三:实行地方节日差异化收费

实行中国·昆明南亚博览会期间和昭通市举办苹果节、天麻节、樱桃节期间对出入口在宜昭高速公路柳溪、杉树、海子、彝良、盘河5个收费站的所有客车、货车(包含专项作业车)给予48%通行费优惠。
实行地方节日优惠的起止时间在2023年8月11日至2024年8月10日期间内,以政府公告时间为准,即由公告的活动开始日00:00起,至公告的活动结束日24:00,优惠计费时间以通行出口的时间为准,通行路段仅限宜昭高速公路。
元蔓高速公路(红河段)、蒙屏高速公路
8月11日起
根据云南省人民政府及云南省交通运输厅批复
决定对通行元江至蔓耗高速公路(红河段)
蒙自至屏边高速公路的车辆
在现行收费标准的基础上
实施30%的差异化收费优惠政策
所有通行车辆享受七折优惠

元蔓高速公路 杨会国摄
据此,所有通行车辆将享受7折优惠。其中,办理ETC的车辆,在此基础上再额外享受9.5折优惠。
元蔓高速(红河段)和蒙屏高速公路差异化收费的实施,是云南建投集团为深入贯彻落实省委、省政府的决策部署,有效提升高速公路路网通行效率和服务水平,降低高速公路出行成本,促进物流业降本增效,让社会公众享受高速公路发展红利的有效措施。

蒙屏高速公路 杨会国 摄
元蔓高速公路(红河段)起于玉溪市元江县附近,止于蔓耗镇附近,路线全长138.668公里,沿线设收费站8处,于2021年3月9日全线通车运营。
蒙屏高速公路起点接开河高速冷泉镇,止于屏边县滴水苗城寨门,路线全长40.437公里,沿线设收费站3处,于2021年7月1日全线通车运营。
来源:云南网、“昭通日报”微信公众号、“昭通市人民政府”微信公众号、“云南红河发布”微信公众号、红河网、春城晚报
编辑:张语涵(实习)
主编:赵小强
