医疗反腐9名医务人员联合签名,实名举报科主任——该举报信日前在网上流传。位于湖南长沙的中南大学湘雅三医院,由此卷入舆情风波。
被本科室医务人员举报的,是湘雅三医院呼吸与危重症医学科(以下简称呼吸科)的主任孟婕。举报信称,孟婕“放任”其无手术操作资质的学生邹某单独进行支气管镜检查,导致三个月内发生2例患者死亡事件,事发后孟婕伪造医疗文书,要求其他医生签字担责。
此外,举报者还反映孟婕“暗箱操作”绩效分配、私设小金库、财务不公开、打压排挤同事等问题。
8月9日,澎湃新闻记者来到湘雅三医院了解情况,未能见到孟婕。呼吸科多名工作人员婉拒了采访。当天下午,湘雅三医院党委办工作人员向记者介绍,医院方面正在核实相关情况。
①9人联名举报信
此次被举报的湘雅三医院呼吸科主任孟婕,是一名教授、主任医师。医院网站的“专家风采”内容显示,孟婕从事呼吸系统疾病临床、科研、教学工作20余年,曾任中南大学湘雅医院呼吸科副主任。
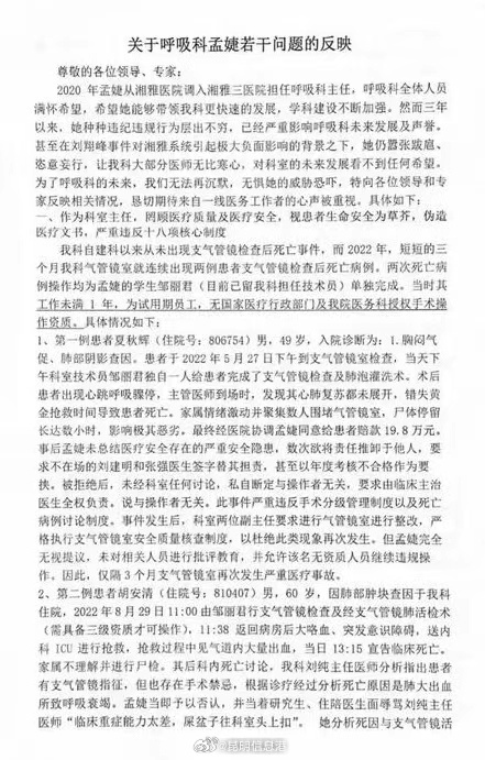
标题为《关于呼吸科孟婕若干问题的反映》的举报信,8月8日出现在网上,很快被一些自媒体转发。该举报信一共5页,落款处没有时间,署名为“所有关心呼吸科发展的医务工作人员”,后面有9人签名。
举报信在开头写道,2020年孟婕从湘雅医院调入湘雅三医院担任呼吸科主任以来,种种违纪违规行为“层出不穷”,严重影响呼吸科未来发展及声誉。
该举报信反映了9个问题,第一个问题与医疗安全有关。举报信称,湘雅三医院呼吸科建科以来至2022年,从未出现支气管镜检查后死亡事件。2022年5月至8月的三个月期间,该科气管镜室连续出现2例支气管镜检查后患者死亡事件,相关操作均由孟婕的学生邹某单独完成,“当时其工作未满1年,为试用期员工,无国家医疗行政部门及我院医务科授权的手术操作资质。”
举报信称,第一起患者死亡事件发生在2022年5月27日,邹某独自为患者夏某完成支气管镜检查及肺泡灌洗术,术后患者出现心跳呼吸骤停而死亡。事后孟婕要求不在场的刘建明和张强医生签字替其担责,甚至以年度考核不合格作为要挟,被拒绝后,未经科室任何讨论,其私自断定与操作者无关,要求由临床主治医生全权负责。
8月9日下午,在湘雅三医院的医技楼,澎湃新闻记者找到呼吸科的刘建明医生——9名签名人员之一。据举报信记载,2022年5月发生患者死亡的事件后,孟婕曾要求刘建明签字代替担责。不过,当记者向刘建明亮明身份后,他婉拒了采访。
“我们不方便评论,以医院的意见为准。”未在举报信上签名的一名副主任医师说。
②医院工作人员:正在核实举报的情况
9名医务人员签名的举报信,除了反映两例医疗安全事件,还反映孟婕存在以下问题:
独揽科室绝大部分横向经费,绩效分配暗箱操作,私设小金库,分配与开单挂钩,未见财务支出公开;给自己定高薪,一份工作拿两份奖金;科室管理“一言堂”,自行决定重大事项和大额资金使用;打压排挤同事,导致多人离开科室;管理不善,拉帮结派,严重影响科室公平机制……
湘雅三医院与湘雅医院、湘雅二医院,均为中南大学的“湘雅”系医院。在我国医学界,曾有“北协和、南湘雅”之称。
湘雅三医院位于长沙市岳麓区。医院网站显示,该院是集医疗、教学、科研、预防、保健、康复于一体的三甲综合医院。
针对此次医院内部的举报风波,8月9日下午,澎湃新闻记者来到湘雅三医院了解情况。
在该院的呼吸科,住院区通道的墙壁上公开了全科医护人员名单。排在第一位的头像,就是主任医师、科主任孟婕。从公布的人员看,包括医师、技师、护师在内,呼吸科共有工作人员37人。此次签名举报孟婕的9名医务人员,大多是该科室的医生。
在医院呼吸科,记者当天下午未找到孟婕。“你别等了,她今天不会过来了。”一名工作人员说,她未透露孟婕的去向,也不愿提供其手机号码。
9名医务人员在举报信中反映的情况,是否属实?
为找院方了解情况,8月9日下午记者来到湘雅三医院办公楼,但保安以未接到通知为由不让进入。
随后,记者打通了湘雅三医院党委办主任办公室的电话。接电话的工作人员表示,医院方面已知道呼吸科举报信的事,“这个情况,我们正在核实。”
截至发稿时,湘雅三医院未公布针对举报一事的“核实”情况。#人们为何如此关注医疗反腐#(澎湃新闻)


