昆明信息港
彩龙社区
社会
正文
民生服务
出行
财经
教育
健康
文化
旅游
招聘
知名品牌紧急道歉:全部下架!很多昆明人吃过……
2023-08-08 23:24
来源:昆明信息港/cnkmxxg
上一篇
恢复开放!云南这一景区发布公告
来源:昆明信息港/cnkmxxg
2023-08-08
下一篇
福海街道卫城社区普法强基补短板“为她护航”普法宣传讲座
来源:昆明市西山区发布
2023-08-08
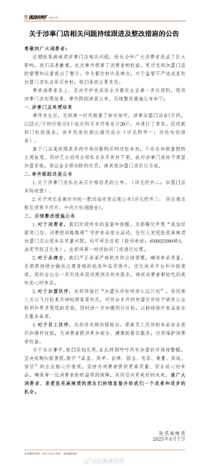
8月7日,张亮麻辣烫官微通报一加盟店羊肉被检出是猪肉鸭肉一事进展。
@张亮麻辣烫 表示:
近期
张亮麻辣烫涉事门店相关问題,给社会和广大消费者造成了巨大影响,我们深表歉意。
此次事件损害了消费者的权益,更对总部加盟门店的管理和运管提出了警示。作为餐饮特许品牌方,对于监管不严造成某些加盟门店私自采买食材,我们承担主要责任。
事件发生后,总部第一时间核查了相关细节。涉事加盟门店在7月间,以25元/斤的价格分3个批次购买羊肉卷总计20斤,并进行了售卖。
经权威部门检验报告,该羊肉卷检测出猪肉成分。
基于门店是按照真羊肉市场价格购买的送检食材,不存在知假售假的主观故意,
同时已主动将全部私自采买食材下架,故对涉事门店给予保留加盟资格,保证金全部扣除的处罚,
请其他加盟门店引以为戒。
此前报道
近日,张亮麻辣烫“假羊肉”事件被曝光后,引发了广泛关注。
视频内容显示,消费者在张亮麻辣店以18元/盒的价格购买了3盒羊肉(约1斤),店员表示,该产品是厂家统一配送。当消费者质疑是否为纯羊肉,店员表示,是纯羊肉并承诺假的包换。随后,消费者把羊肉拿出送检,结果却检测出“猪肉和鸭肉”。
张亮麻辣烫门面(来源:高度新闻)
消费者表示,经了解,假羊肉进价约18元/斤,真羊肉进价约28元-38元/斤,他之前在张亮麻辣烫购买的3盒羊肉约1斤,然而竟卖到了54元,质疑“假羊肉竟然卖得比真羊肉还贵”。
8月4日上午,记者就此事向张亮麻辣烫总部进行了咨询。“经过查证,发现涉事门店存在私自采购的行为,视频中检验的羊肉卷并非是我们总部统配的产品。”客服人员告诉记者,该门店属于河北的一家加盟店,他们没有按照总部管理要求在指定的供应商处采购,并在门店进行售卖,总部将根据相关规定予以处理。
媒体介入后没过多久,张亮麻辣烫马上通过微博平台出具了一份声明,该声明显示,涉事门店为河北省廊坊三河市门店,事件发生后他们立刻成立了内部调查小组赶往门店进行调查。
同时,张亮麻辣烫也表示,通过这件事,他们深刻意识到对门店管理上存在不足,将启动对全国门店的巡检工作。此外,涉事门店也向当地市场监管部门提供了销售方相关票据,等待查验结果。
●“云南边防对得起每一个中国人!”
●
云南省人民政府发布一批任免职通知
●
昆明木水花市场首次出现!味道像鸡枞,但……
昆明信息港整理编辑
来源:
@张亮麻辣烫、江西晨报·高度新闻
编辑:
丛 林、罗 彤(
见习
编辑
)
审核:
李贵芳
终审:宋建波
本文由昆明信息港机器人小明转载自"昆明信息港/cnkmxxg"
广告热线: (0871)65364045 新闻热线: (0871)65390101
24小时网站违法和不良信息举报电话: 0871-65390101 举报邮箱: 2779967946@qq.com
互联网新闻信息服务许可证: 53120170004
增值电信业务经营许可证(ICP): 滇B2-20090009