省政府挂牌督办16项重大火灾隐患


近日

省人民政府近日下发通知

决定对全省30项安全生产重大隐患

进行挂牌督办

其中包括16项重大火灾隐患


16项重大火灾隐患名单

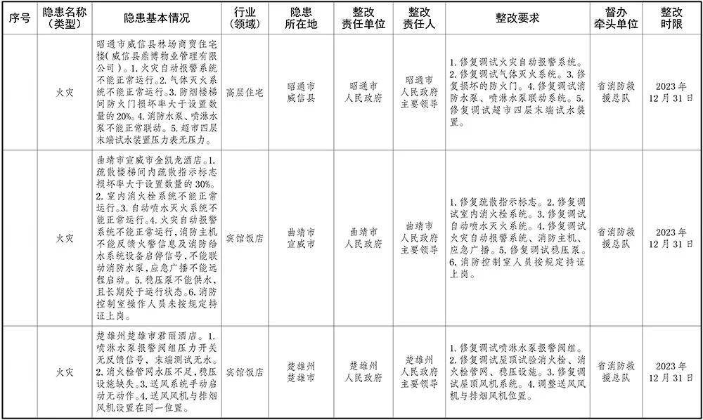
昆明市怡和物业服务有限公司、昭通市威信县林场商贸住宅楼、曲靖市宣威市金凯龙酒店、楚雄州楚雄市君丽酒店、玉溪市新平县桂山鹏程幼儿园、红河州元阳县民族商贸城二期、文山州砚山县金海酒店、普洱市澜沧县澜沧晚风宾馆、西双版纳州勐腊县城南医院、大理州大理市海湾国际酒店、德宏州盈江县旧城镇海弄幼儿园、保山市昌宁县朝阳小区、丽江市永胜县瑞存天然气有限公司、怒江州福贡县福龙宾馆、迪庆州香格里拉市锦轩娱乐中心、临沧市耿马县永勋物业管理有限责任公司。



重大火灾隐患内容突出表现

消防管网无水,自动喷淋设施损坏,未按标准要求设置消防设施,火灾报警系统失灵,防排烟系统损坏,易燃易爆场所安全布局不合理,安全疏散设施不满足要求,消防车通道被占用或堵塞。


通知明确了隐患整改责任单位、责任人、整改要求、督办牵头单位,要求各地要在今年底前全部整改销案。

通知要求,挂牌督办的重大隐患须严格按照规定程序、时限完成整改,隐患整改完毕后,总队将组织验收审查合格后,按照有关程序摘牌销号。


云南省人民政府2023年度

挂牌督办安全生产重大隐患名单


昆明信息港/cnkmxxg

昆明信息港/cnkmxxg

昆明信息港/cnkmxxg

昆明信息港/cnkmxxg

昆明信息港/cnkmxxg

昆明信息港/cnkmxxg


昆明信息港/cnkmxxg

●“云南边防对得起每一个中国人!”

云南省人民政府发布一批任免职通知

昆明木水花市场首次出现!味道像鸡枞,但……


昆明信息港整理编辑
来源:云南消防

编辑:丛   林

审核:李贵芳
终审:宋建波

昆明信息港/cnkmxxg


本文由昆明信息港机器人小明转载自"昆明信息港/cnkmxxg"
广告热线: (0871)65364045  新闻热线: (0871)65390101
24小时网站违法和不良信息举报电话: 0871-65390101  举报邮箱: 2779967946@qq.com