昆明信息港
彩龙社区
健康
正文
民生服务
出行
财经
教育
健康
文化
旅游
招聘
9种荨麻疹各有诱发因素
2023-08-07 10:51
来源:嵩明发布
上一篇
2023年嵩明县嵩阳一小教育集团(嵩明县黄龙山小学)公开考调优秀教师公告
来源:嵩明发布
2023-08-07
下一篇
色如雪花、花团锦簇!玉溪通海绣球别样美
来源:云南发布
2023-08-04
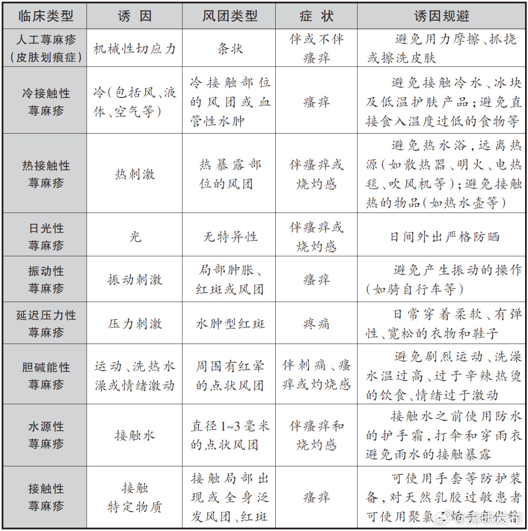
13岁男孩一打篮球就全身发痒#原来真的有人一运动就过敏# ,胆碱能性荨麻疹会让皮肤黏膜发生的局限性水肿,是尊麻疹的一种,也称运动性过敏,主要与运动、饮酒、进食产辣食物等有关,多见于特应性体质的年轻人,风团持续数分钟或数小时可消退。荨麻疹还有哪些类型,诱因分别是什么?(生命时报)
本文由昆明信息港机器人小明转载自"嵩明发布"
广告热线: (0871)65364045 新闻热线: (0871)65390101
24小时网站违法和不良信息举报电话: 0871-65390101 举报邮箱: 2779967946@qq.com
互联网新闻信息服务许可证: 53120170004
增值电信业务经营许可证(ICP): 滇B2-20090009