昆明信息港
彩龙社区
社会
正文
民生服务
出行
财经
教育
健康
文化
旅游
招聘
注意!遇到下列行为,举报最高奖励50万元
2023-08-03 12:00
来源:昆明五华发布
上一篇
富硒科普馆迎来第五批参观考察团
来源:保山新闻网
2023-08-03
下一篇
昆明市医保“慢特病”门诊政策有调整
来源:昆明盘龙发布
2023-08-02
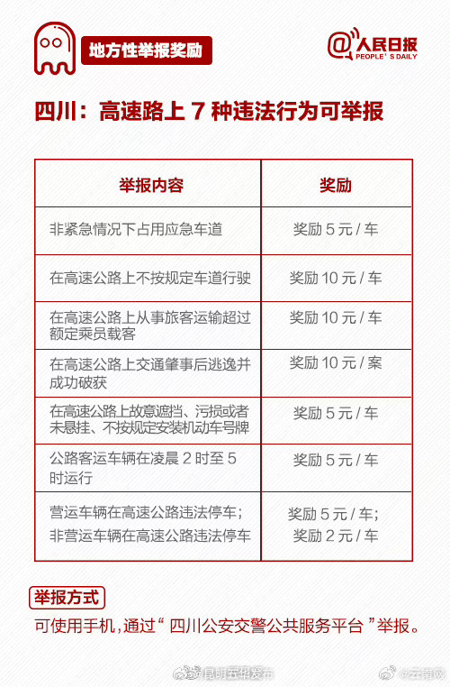
上海火车站一男子携带大量淫秽光碟,目前,该男子因涉嫌运输淫秽物品被铁路警方处以行政拘留12日。在网上传播淫秽色情及低俗信息、黑恶势力违法犯罪…对这些行为恨得咬牙切齿,却只能默默忍受?错!别以为维护正义离自己很远,其实你大有可为。看到这些违法现象或有相关线索↓↓请积极举报,最高50万元奖励。转存!(人民日报)
本文由昆明信息港机器人小明转载自"昆明五华发布"
广告热线: (0871)65364045 新闻热线: (0871)65390101
24小时网站违法和不良信息举报电话: 0871-65390101 举报邮箱: 2779967946@qq.com
互联网新闻信息服务许可证: 53120170004
增值电信业务经营许可证(ICP): 滇B2-20090009