
近日,昆明市教育体育局、昆明市发展和改革委员会、昆明市市场监督管理局、昆明市财政局共同发布了《2023学年度各级各类学校收费通告》。
详情如下↓
为了保护广大学生及家长的合法权益,防止出现教育乱收费现象,根据国家、省、市有关文件规定,特将我市现行的各级各类学校收费项目及标准通告如下,请社会各界对学校收费行为予以监督。
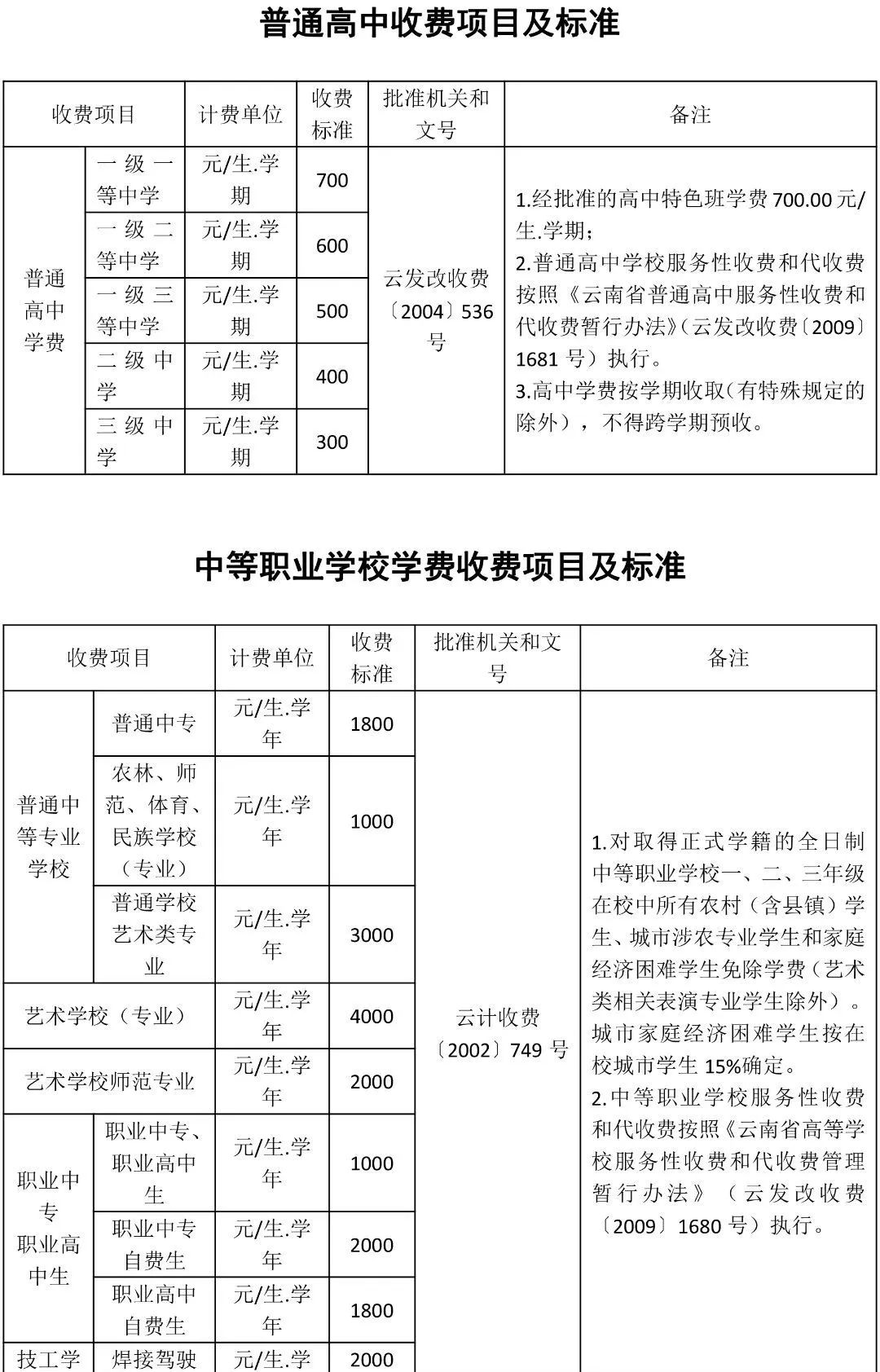
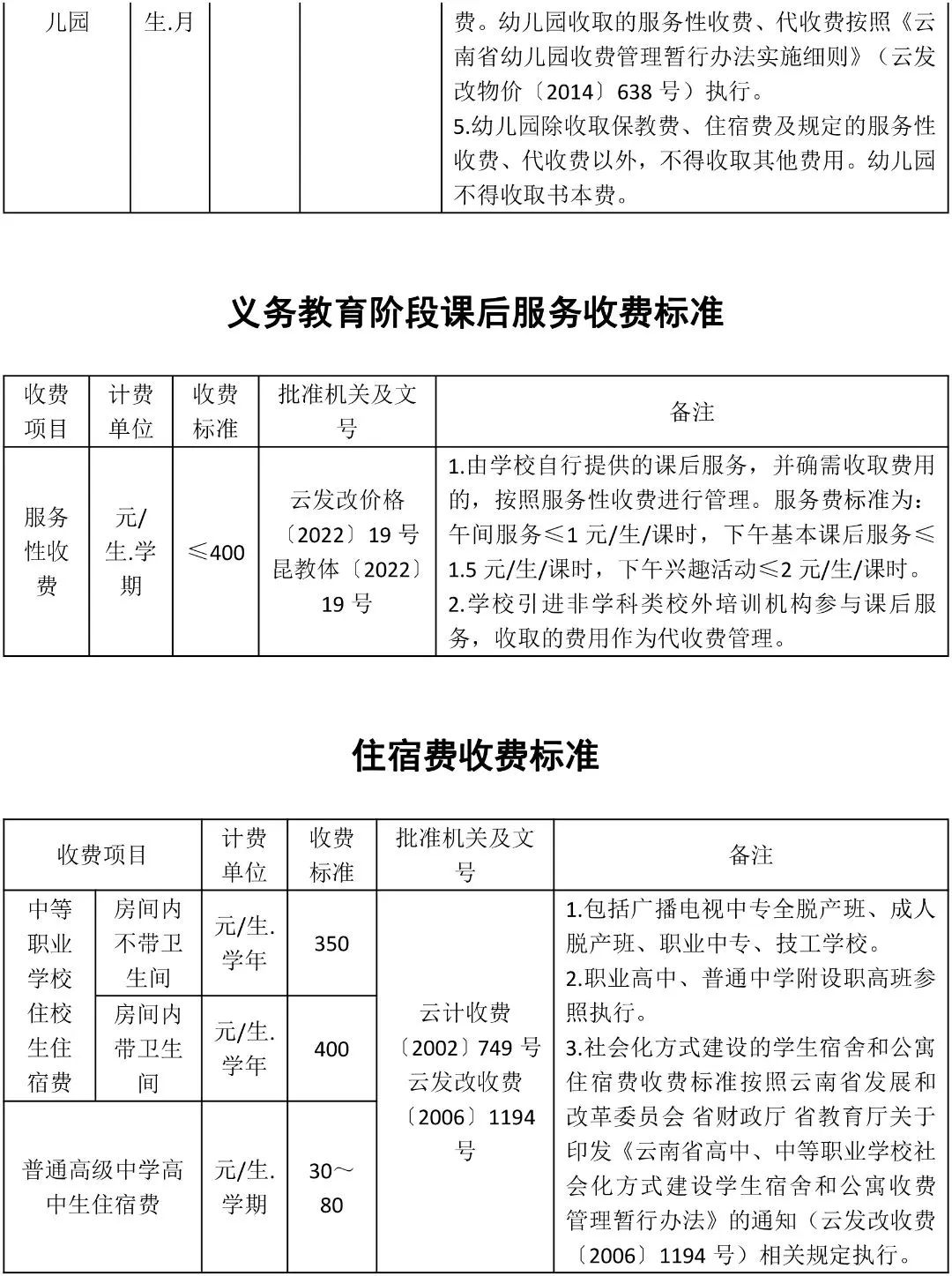
一、收费项目及标准



二、以上收费项目和收费标准适用于昆明地区经教育行政部门依法批准的公办普通中小学、普通高中、中等职业学校、幼儿园和农村增设附属幼儿园。
三、对山区、贫困地区、少数民族地区、特困企业职工子女和残疾学生、烈士子女、孤儿学生、有特殊困难的学生,按有关规定给予减免照顾。
四、义务教育阶段中小学校服务性收费和代收费按照《转发云南省物价局 云南省教育厅关于进一步规范我省中小学服务性收费和代收费管理有关问题的通知》(昆发改收费〔2011〕345号)的规定执行。
五、高考、初中和普通高中学业水平考试报名费,按《云南省财政厅 云南省发展和改革委员会关于收取学业水平考试报名费的通知》(云财综〔2012〕74号)、《云南省物价局 云南省财政厅关于重新核定高考考试费收费标准的批复》(云价收费〔2011〕85号)的相关标准执行。
六、民办教育收费管理按照《云南省发展和改革委员会 云南省教育厅 云南省人力资源和社会保障厅关于我省民办学校收费实行自主定价有关问题的通知》(云发改物价〔2016〕1077号)及《昆明市教育局 昆明市发改委 昆明市人社局关于进一步规范民办学校自主定价有关问题的通知》(昆教计〔2017〕1号)的有关规定执行。
七、有关要求:
1.各学校必须在办学场所醒目位置张贴本通告,制作收费公示牌公示。所有收费项目和收费标准,实行亮证收费。
2.未经省发改委、省财政厅、省教育厅批准,各学校一律不得擅自设立收费项目和提高收费标准。
3.各学校对行政事业性收费项目必须按规定使用财政部门印制的行政事业性收费票据;公办中小学校(包含义务教育学校、高中阶段学校、中等职业学校)服务性收费使用税务票据,代收费要根据代收费的性质提供税务票据或财政部门印制的票据,收费收入由学校财务部门统一管理和核算,严禁学校财务部门之外的其他部门自立账户进行管理和核算。
不得开白条或用自制收据收费,严禁只收钱不开票据。按上述规定收取的费用必须按照《昆明市政府非税收入管理实施办法》(昆政发〔2019〕9号)及税法的相关规定执行。
4.各级各类学校服务性收费和代收费行为按照《云南省教育厅等五部门关于进一步加强和规范教育收费管理的通知》(云教发〔2020〕106号)有关规定执行。
5.对违反收费规定的直接责任人和单位负责人,一经查实,按《中共云南省纪律检查委员会 云南省监察厅 云南省教育厅关于印发教育乱收费责任追究暂行办法的通知》(云教监〔2008〕13号)的相关规定严肃处理。
八、本通告从2023年秋季开始执行,过去所发文件与本通告有抵触的,一律以本通告为准。各教育机构和学校在执行的过程中,要自觉接受社会监督。对违规收费的行为,欢迎学生和家长举报。
举报电话:
市市场监督管理局 12315;
市发展和改革委员会63139035;
市财政局63571256;
市教育体育局 63102385、63134532
- END-
来源:昆滇教育
