


中华口腔医学会口腔医学教育专业委员会
第十八次口腔医学教育学术年会通知
(第二轮)
由中华口腔医学会口腔医学教育专业委员会主办,昆明医科大学口腔医学院、南京医科大学口腔医学院承办的中华口腔医学会口腔医学教育专业委员会第18次学术年会拟定于2023年7月27日-29日在云南昆明召开。
我们向全国口腔医学院系发出诚挚邀请,以期相聚春城昆明,共话口腔医学教育发展。
一、会议主题
数字化转型助推口腔医学教育教学发展
建设一流专业,打造一流课程,培养一流人才
二、会议主要内容
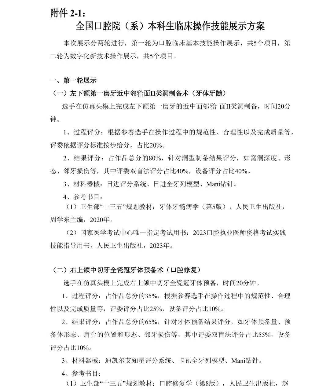
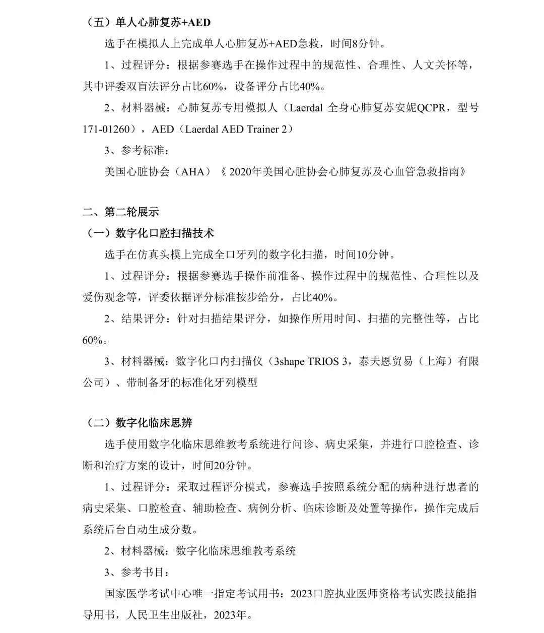
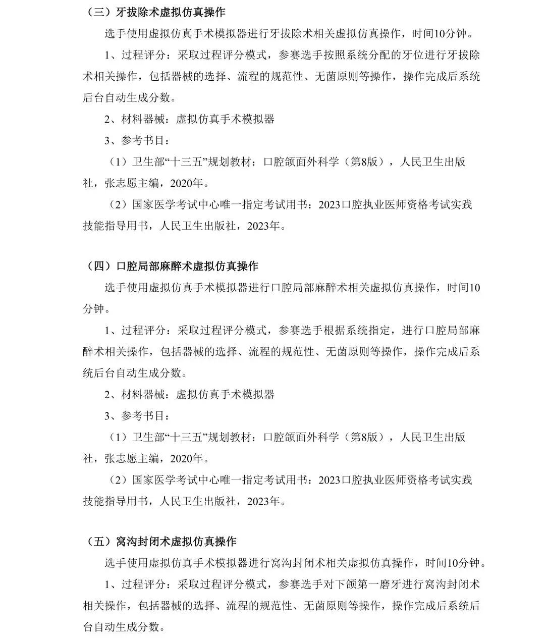
1.口腔院校青年教师理论授课技能展示
2.口腔院校本科生临床操作技能展示
3.口腔院校优秀临床教学案例展示
4.有关会议主题的专题报告和研讨
5.国内各院校口腔教育学者学术论文交流
6.国内各院校思政工作者经验交流
7.第六届口腔医学教育专委会全体委员工作会议


四、会议报名及缴费事项
(一)会议报名
1.参会报名方式
本届年会统一采用在线报名方式,所有参会的老师和学生均需进行在线报名。
教育年会网址:https://kqyxh.sciconf.cn
或扫描下方二维码在手机端报名

电脑端和手机端均可报名,报名分为“参会注册”和“团体注册”两种报名方式,教师和学生分别进入相应的报名入口,进行注册,完成报名,参加展示人员请务必勾选相应选项。
2.学术论文征稿
凡与本届会议主题相关,或其他口腔医学教育方面内容,如教学模式、教学条件、师资队伍建设、学生思政工作等均可投稿。须为未发表文章,征文要求提交电子版全文(2000-3000字)一份,WORD版本,包括论文摘要(400-500字),摘要包括目的、方法、结果与结论四项,并请注明作者单位和联系方式。
3.分会场学术研讨交流
本次教育年会围绕会议主题及教育教学改革相关的内容,设立四个分会场。其中“一流专业”、“一流课程”、“一流人才”三个分会场将采取“邀请专家”及“论文投稿择优”的形式确定汇报人,PPT交流限时15分钟。“思政课堂”分会场相关事项,请参见附件4。
(二)会议注册费缴纳标准
每位参会者需交纳会议注册费,会议期间食宿和交通费用自理。
1.注册费标准

2.缴费方式
直接通过教育年会网站:https://kqyxh.sciconf.cn,进入在线缴费页面。点击 “参会注册”或者“团体注册”→在弹出页面中选择登陆方式,登陆注册界面→点击“报名参会”选择注册类型→点击“提交”,支付后完成注册。
注意:现场报名缴费亦通过在线报名缴费通道进行。
3.缴费须知
(1)发票说明
注册费发票为电子发票,由中华口腔医学会提供,会后10个工作日内发至预留邮箱,请准确提供接收邮箱、发票抬头、税号等信息,发票开出后恕不修改及重开;
(2)取消参会及退费说明
如取消注册并申请退款,请务必于7月26日前通过教育年会网站https://kqyxh.sciconf.cn,进入“个人中心”→“支付订单管理”→“申请退费”进行原因说明。
其他申请方式不予受理。
2023年7月26日前收到的退款申请,将进行统一审核办理,逾期不予受理。
五、学分申请
正式注册并参会的代表可获国家级继续医学教育I类学分6分【项目编号:2023-08-05-008 (国)】。
会后可通过中华口腔医学会官网查询下载电子学分证。
六、住宿酒店推荐
由于大会期间房间紧张,请各位参会代表提前预订飞机票、火车票和酒店房间,以便您参会更加顺利。
在线预订网页:https://kqyxh.sciconf.cn
酒店预定公司:昆明云安会都有限责任公司
联系人:史 爽 18611889579
殷琪琪 18611880026
七、会议咨询联系方式:
主 办 方:
中华口腔医学会口腔医学教育专业委员会
承 办 方:昆明医科大学口腔医学院
注:
1.此通知内容如与大会官网不符,以后者为准;
2.此会议通知由本次会议组委会发布,仅供办理与申请参会有关的手续。任何其他单位或个人不得擅自修改或挪作它用。




















供稿:教学管理办公室
审核:党政办公室

昆明医科大学附属口腔医院/云南省口腔医院
就诊咨询电话:0871- 65330099


👇五个分门诊就诊指南👇







