2023第19届中华全国集邮展览即日起开展 外省集邮爱好者齐聚昆明
4月27日-5月1日,2023第19届中华全国集邮展览在云南省昆明市滇池国际会展中心8号馆举办。该展览以展中展的形式融入2023云南彩云消费博览会,受广大集邮爱好者好评。
来源:资讯频道2023-04-27

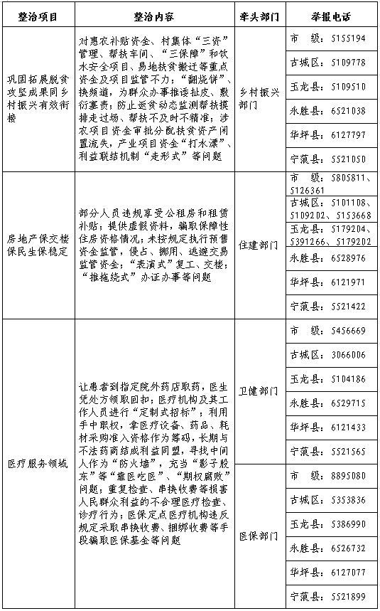
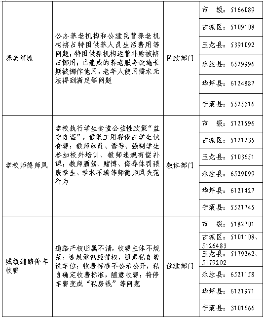
为深入贯彻“清廉云南”建设行动,落实以人民为中心的发展思想,推动解决群众反映强烈的“急难愁盼”问题,2023年丽江市纪委监委将围绕乡村振兴、房地产保交楼、医疗服务领域、职业技能培训、政府和国企项目“两拖欠”、养老领域、学校师德师风、城镇道路停车收费8个方面问题集中开展“小切口”整治民生领域突出问题“惠民行动”。为方便群众参与监督和反映问题,现将整治内容和有关牵头部门投诉举报方式公布如下。



中共丽江市纪律检查委员会
丽江市监察委员会
2023年4月25日

编辑:钱磊
校对:张秋丽
二审:和继贤
终审:郭俊燕
