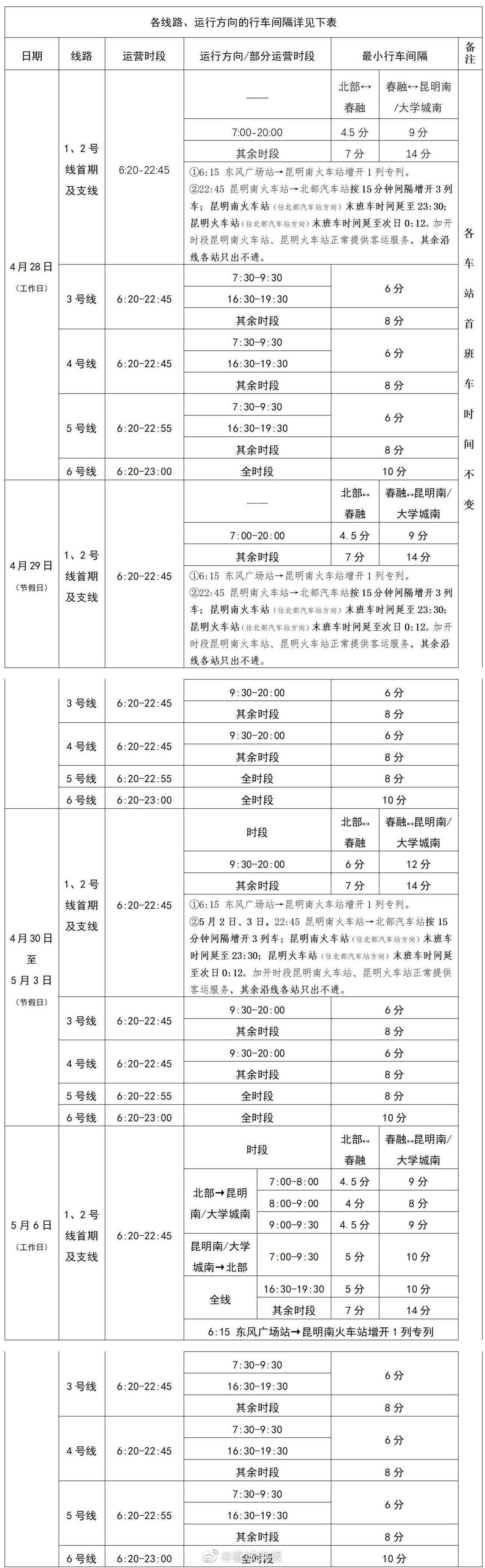
据悉,为做好昆明南高铁站、昆明火车站与地铁的运输接驳,保障晚间抵昆旅客的顺利出行,4月28日、4月29日、5月2日、5月3日地铁1号线首期支线昆明南火车站末班车后按15分钟行车间隔延时加开3列载客列车开往北部汽车站,延时加开时段昆明南火车站、昆明火车站正常提供客运服务,其余沿线各站乘客只出不进;昆明南火车站开往北部汽车站的末班车时间由22:45延后至23:30,昆明火车站开往北部汽车站的末班车时间由23:27延后至次日0:12。地铁4号线根据现场实际客流组织加开。同时,根据现场客流变化及应急疏散需要,临时组织备用列车上线加开。重点关注市内各大商业片区、文化娱乐场所、景区景点、学校等重要场所的周边地铁站点。
