昆明信息港
彩龙社区
昆明
教育
正文
民生服务
出行
财经
教育
健康
文化
旅游
招聘
云南省2023年普通高校专升本艺术专业统考报名须知
2023-02-08 10:01
来源:昆明市西山区发布
上一篇
缓解停车难!昆明9条道路上设置912个夜间临时停车泊位
来源:"春城晚报"微博
2023-02-08
下一篇
关注丨云南省2023年艺考最低控制分数线公布
来源:五华区华山街道办事处
2023-02-07
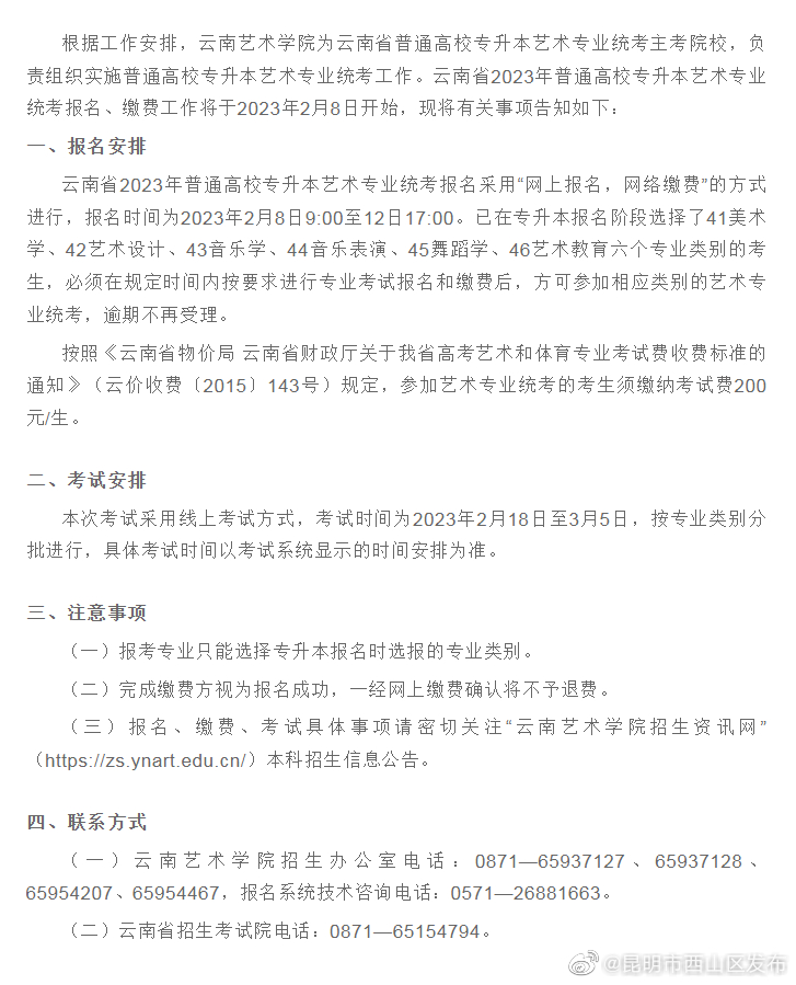
西山时讯根据工作安排,云南艺术学院为云南省普通高校专升本艺术专业统考主考院校,负责组织实施普通高校专升本艺术专业统考工作。云南省2023年普通高校专升本艺术专业统考报名、缴费工作将于2023年2月8日开始,现将有关事项告知如下:
本文由昆明信息港机器人小明转载自"昆明市西山区发布"
广告热线: (0871)65364045 新闻热线: (0871)65390101
24小时网站违法和不良信息举报电话: 0871-65390101 举报邮箱: 2779967946@qq.com
互联网新闻信息服务许可证: 53120170004
增值电信业务经营许可证(ICP): 滇B2-20090009