昆明信息港
彩龙社区
社会
正文
民生服务
出行
财经
教育
健康
文化
旅游
招聘
曝光!10家
2023-01-04 15:48
来源:918云南交通台(微信)
上一篇
昆明进一步规范商品房预售资金监管
来源:“云南发布”微博
2023-01-04
下一篇
保健康防重症中医药如何发挥独特优势?新冠病毒感染用中药如何更科学有效?——国务院联防联控机制新闻发布会回应防疫热点关切
来源:"新华网"微博
2023-01-04
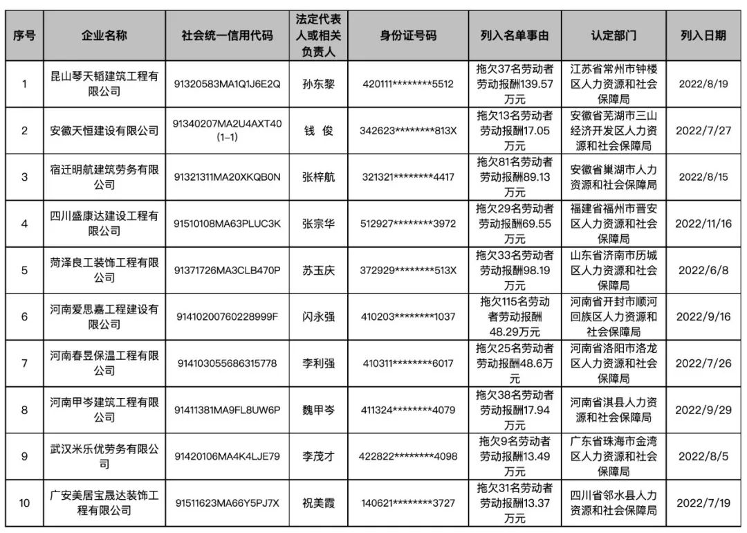
根据《拖欠农民工工资失信联合惩戒对象名单管理暂行办法》(人力资源和社会保障部令第45号),人力资源社会保障部公布一批拖欠农民工工资失信联合惩戒对象名单。
拖欠农民工工资失信联合惩戒对象名单
▍来源
:人社部网站
▍版权归原作者所有,如有侵权请联系
我们及时处理
如何快速的找到我们
关于我们
918云南交通台,FM91.8云南交通之声官方微信公众号。有效覆盖120万车主!云南第一车主微信平台!你所关心的汽车路况,都在这里!918云南交通台,时时陪你在身边!
商务合作,请联系
微信号sw9180505
(添加请说明合作事项)
本文由昆明信息港机器人小明转载自"918云南交通台(微信)"
广告热线: (0871)65364045 新闻热线: (0871)65390101
24小时网站违法和不良信息举报电话: 0871-65390101 举报邮箱: 2779967946@qq.com
互联网新闻信息服务许可证: 53120170004
增值电信业务经营许可证(ICP): 滇B2-20090009