昆明信息港
彩龙社区
社会
正文
民生服务
出行
财经
教育
健康
文化
旅游
招聘
与你息息相关!每位劳动者都该知道的45个法律常识
2022-12-30 16:07
来源:滇池旅游度假区
上一篇
中信银行昆明分行高效发放贷款保障抗疫药品供应
的情况,该企业战“疫”不停、勇毅前行,组织多轮感冒类中成药加急生产任务,担负保供重任,短期内面临较大的流动资金压力。中信银行昆明分行获知企业的资金需求后,主动作为、快速响应,与企业保持密切接洽并迅速行动,利用纯线上化“科创e贷”产品全力保障了资金的高效发放,为企业采购生产医药物资原材料提供保障,解决企业燃眉之急,获得了企业的高度赞扬。
来源:资讯频道
2022-12-30
下一篇
12月30日08时, 昆明早高峰路况
2022-12-30
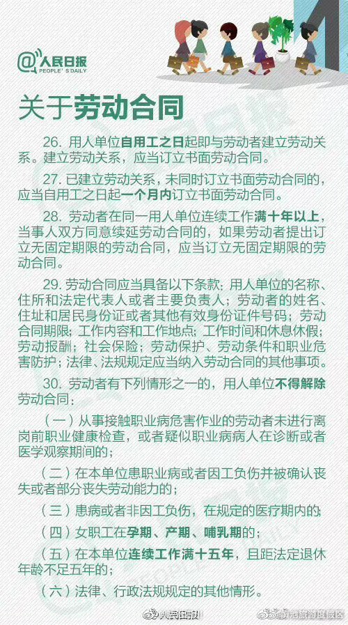
①劳动者每日工作时间不超过8小时、平均每周工作时间不超过44小时;②法定休假日安排工作的,用人单位支付不低于300%工资报酬;③连续工作1年以上,享受带薪年休假……戳图↓↓事关自身权利,转起收藏!#女子因上厕所未在工位被领导打# (@人民日报 )
本文由昆明信息港机器人小明转载自"滇池旅游度假区"
广告热线: (0871)65364045 新闻热线: (0871)65390101
24小时网站违法和不良信息举报电话: 0871-65390101 举报邮箱: 2779967946@qq.com
互联网新闻信息服务许可证: 53120170004
增值电信业务经营许可证(ICP): 滇B2-20090009