昆明信息港
彩龙社区
健康
正文
民生服务
出行
财经
教育
健康
文化
旅游
招聘
最新!云南省新冠病毒感染者用药目录(试行第一版)增补
2022-12-29 23:39
来源:云南信息报
上一篇
跨年新选项 | 到文林街感受闪闪发光的人间焰火
来源:五华区华山街道办事处
2022-12-30
下一篇
交通运输部:取消交通运输一线人员定期核酸要求
来源:昆明市西山区发布
2022-12-29
云
上融媒新媒体中心发布
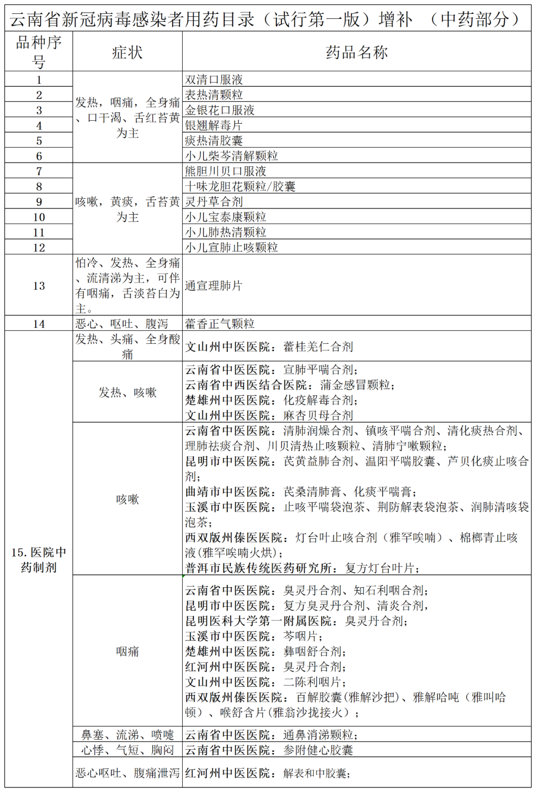
根据目前我省新冠病毒感染者用药情况,省卫生健康委组织药学、临床和中医等专家进一步论证梳理,对《云南省新冠病毒感染者用药目录(试行第一版)》进行增补。
针对发热、咳嗽等症状增补了14个中成药、37个医院中药制剂和1个西药,患者可根据自身症状需求,从医院、零售药店和电商平台等多种渠道获得,根据医嘱和药品说明书合理使用
;
针对抗病毒和免疫治疗等用途增补了8类西药,各医疗机构根据患者病情,结合《新型冠状病毒感染诊疗方案(试行第九版)》使用。
(点击看大图)
出品:云上融媒新媒体中心
来源:
云南省卫健委
编辑:陶思源
初审:
余 倩
复审:陈新明 终审:杨文虎
一校:龚丽萍 二校:王卫东 三校:
王梦娟
陶思源 签清发布
本文由昆明信息港机器人小明转载自"云南信息报"
广告热线: (0871)65364045 新闻热线: (0871)65390101
24小时网站违法和不良信息举报电话: 0871-65390101 举报邮箱: 2779967946@qq.com
互联网新闻信息服务许可证: 53120170004
增值电信业务经营许可证(ICP): 滇B2-20090009