昆明信息港
彩龙社区
社会
正文
民生服务
出行
财经
教育
健康
文化
旅游
招聘
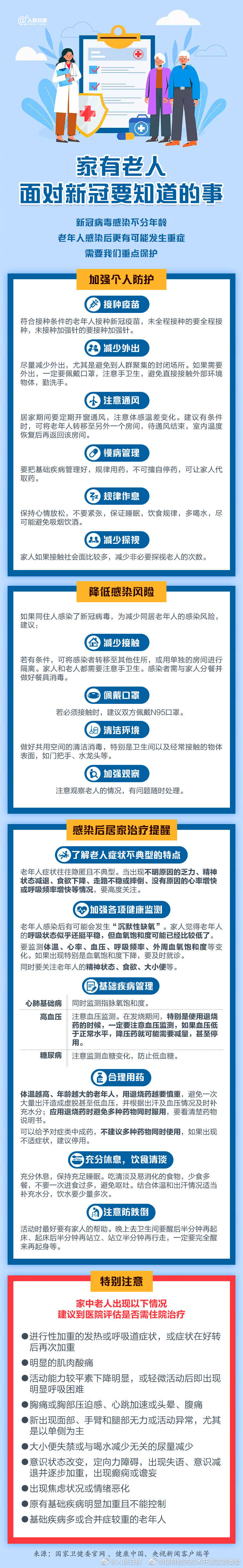
警惕老人沉默性缺氧!家有老人面对新冠要知道的事
2022-12-24 23:04
来源:昆明经济技术开发区管委会
上一篇
警惕“合并感染”!已有人新冠阳性同时又感染它
来源:昆明信息港/cnkmxxg
2022-12-24
下一篇
杨林镇这段路施工,请绕行
来源:悦读嵩明
2022-12-24
新冠病毒感染不分年龄,老年人感染后更有可能发生重症,需要重点保护。老年人加强个人防护,都有哪些要点?居家治疗时,健康监测都包括哪些?什么是沉默性缺氧?基础病管理、用药又有什么注意事项?一图了解↓↓↓转存提醒!
本文由昆明信息港机器人小明转载自"昆明经济技术开发区管委会"
广告热线: (0871)65364045 新闻热线: (0871)65390101
24小时网站违法和不良信息举报电话: 0871-65390101 举报邮箱: 2779967946@qq.com
互联网新闻信息服务许可证: 53120170004
增值电信业务经营许可证(ICP): 滇B2-20090009