昆明信息港
彩龙社区
社会
正文
民生服务
出行
财经
教育
健康
文化
旅游
招聘
注意!本月30日起云南医保信息平台将暂停对外服务
2022-12-24 16:24
来源:“云南发布”微博
上一篇
【在线登记】隆阳区外出务工返乡人员请登记
来源:保山新闻网
2022-12-24
下一篇
12月24日08时, 昆明早高峰路况
2022-12-24
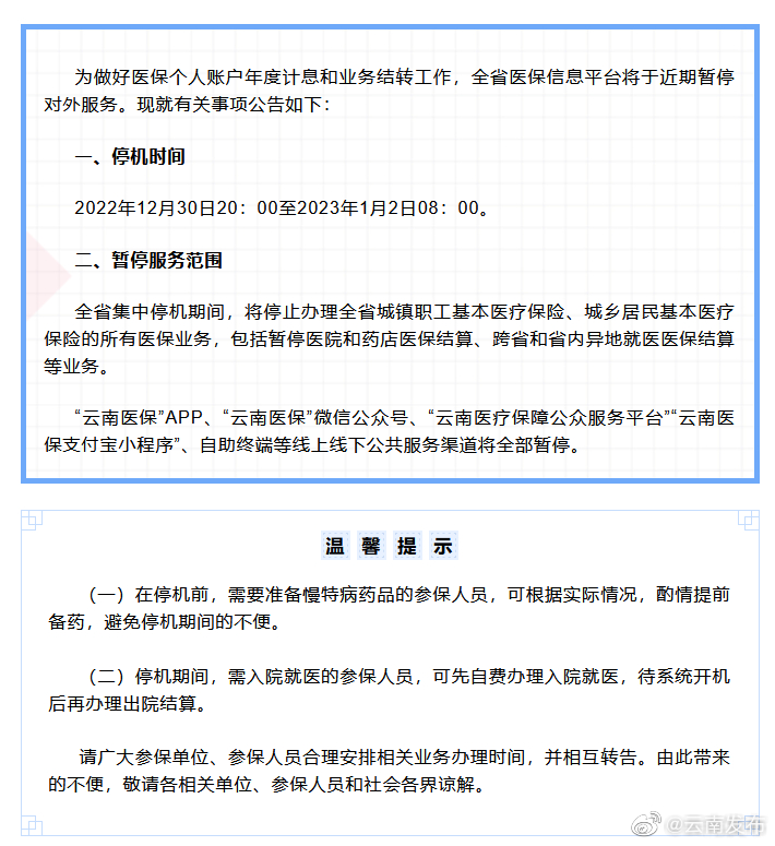
12月24日,云南省医疗保障局发布关于医保信息平台计息和业务结转工作停机的公告,为做好医保个人账户年度计息和业务结转工作,2022年12月30日20:00至2023年1月2日08:00,全省医保信息平台将暂停对外服务。全省集中停机期间,将停止办理全省城镇职工基本医疗保险、城乡居民基本医疗保险的所有医保业务,包括暂停医院和药店医保结算、跨省和省内异地就医医保结算等业务。(云南省医疗保障局)
本文由昆明信息港机器人小明转载自"“云南发布”微博"
广告热线: (0871)65364045 新闻热线: (0871)65390101
24小时网站违法和不良信息举报电话: 0871-65390101 举报邮箱: 2779967946@qq.com
互联网新闻信息服务许可证: 53120170004
增值电信业务经营许可证(ICP): 滇B2-20090009