昆明信息港
彩龙社区
丽江
社会
正文
民生服务
出行
财经
教育
健康
文化
旅游
招聘
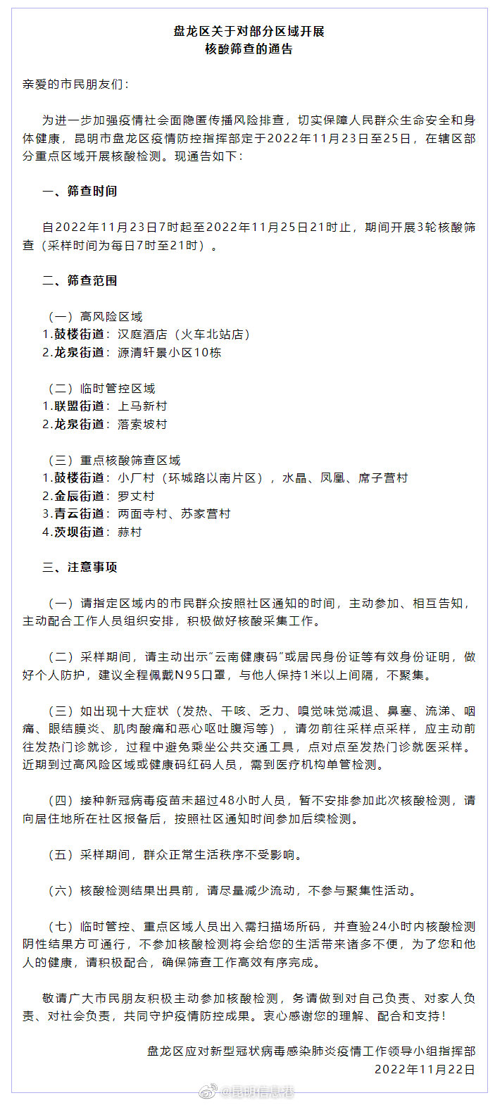
盘龙区关于对部分区域开展核酸筛查的通告
2022-11-22 23:02
来源:昆明信息港
上一篇
晋宁区关于对昆阳街道部分区域开展核酸筛查的通告
来源:昆明晋宁发布
2022-11-23
下一篇
2022年西山区青少年科技创新大赛圆满落幕!
来源:昆明市西山区发布
2022-11-22
为进一步加强疫情社会面隐匿传播风险排查,切实保障人民群众生命安全和身体健康,昆明市盘龙区疫情防控指挥部定于2022年11月23日至25日,在辖区部分重点区域开展核酸检测。现通告如下:
本文由昆明信息港机器人小明转载自"昆明信息港"
广告热线: (0871)65364045 新闻热线: (0871)65390101
24小时网站违法和不良信息举报电话: 0871-65390101 举报邮箱: 2779967946@qq.com
互联网新闻信息服务许可证: 53120170004
增值电信业务经营许可证(ICP): 滇B2-20090009