昆明信息港
彩龙社区
玉溪
社会
正文
民生服务
出行
财经
教育
健康
文化
旅游
招聘
2022年第一批“云南好人”候选名单公示!
2022-11-10 12:12
来源:昆明晋宁发布
上一篇
现场签约235亿元!云南在上海推介中老铁路
来源:昆明晋宁发布
2022-11-10
下一篇
11月12日发放!新一期“彩云昆明消费券”来啦
来源:春城晚报
2022-11-09
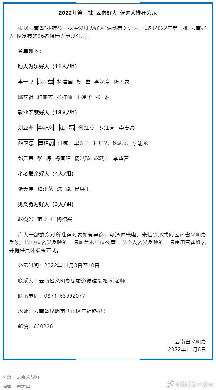
11月8日,云南省文明办发布《2022年第一批“云南好人”候选人推荐公示》,对2022年第一批“云南好人”拟发布的36名候选人进行公示。2022年第一批“云南好人”候选名单公示! (融媒编辑部)
【从今年起,云南将每年统一组织1次聘任制公务员招聘!】近期,省委办公厅印发《关于加快新时代高素质专业化公务员队伍建设的实施意见》,明确从今年起,全省每年统一组织1次聘任制公务员招聘授权,部分州(市)自行开展公开招聘或直接选聘,重点支持开发区等产业发展,一线聘任急需紧缺的高层次专业化人才,详情如下↓↓
从今年起,云南将每年统一组织1次聘任制公务员招聘!
本文由昆明信息港机器人小明转载自"昆明晋宁发布"
广告热线: (0871)65364045 新闻热线: (0871)65390101
24小时网站违法和不良信息举报电话: 0871-65390101 举报邮箱: 2779967946@qq.com
互联网新闻信息服务许可证: 53120170004
增值电信业务经营许可证(ICP): 滇B2-20090009