权威发布丨云南省人民政府办公厅关于成立第6届中国—南亚博览会暨第26届中国昆明进出口商品交易会组织委员会的通知

云南省人民政府网

云南省人民政府办公厅

云政办发〔2022〕90号

云南省人民政府办公厅关于成立第6届

中国—南亚博览会暨第26届中国昆明进出口

商品交易会组织委员会的通知


各州、市人民政府,省直各委、办、厅、局:


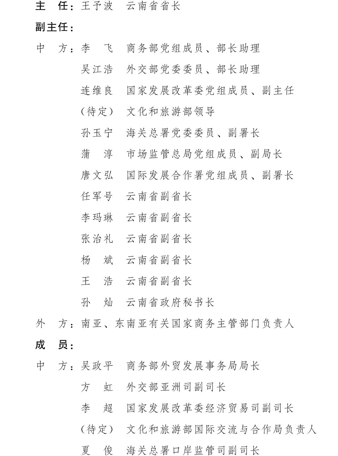
第6届中国—南亚博览会暨第26届中国昆明进出口商品交易会(以下简称第6届南博会暨第26届昆交会)定于2022年11月19—22日在昆明举办。为进一步加强领导,完善组织协调机制,确保第6届南博会暨第26届昆交会圆满成功举办,省人民政府决定成立第6届南博会暨第26届昆交会组织委员会(以下简称组委会),统一领导、组织和协调第6届南博会暨第26届昆交会各项工作。现将组委会组成人员名单通知如下:


云南省人民政府网
云南省人民政府网


组委会具体工作由第6届南博会暨第26届昆交会执行委员会承担。


云南省人民政府办公厅

2022年11月2日

(此件公开发布)

来源:云南省人民政府门户网站
编辑:甘媛嫄
云南省人民政府网


本文由昆明信息港机器人小明转载自"云南省人民政府网"
广告热线: (0871)65364045  新闻热线: (0871)65390101
24小时网站违法和不良信息举报电话: 0871-65390101  举报邮箱: 2779967946@qq.com