全国“最缺工”职业排行出炉!昆明最缺人的工种是……

11月1日
中国就业培训技术指导中心公布
“2022年第三季度全国招聘大于求职
‘最缺工’的100个职业排行”
营销员、车工、餐厅服务员、快递员、保洁员
排行前五

(文末附完整排行名单)
昆明信息港/cnkmxxg

“最缺工”的
100个职业排行


据介绍,本期数据来源于全国102个定点监测城市公共就业服务机构填报的人力资源市场招聘、求职数据。

报告显示,与二季度相比,制造业缺工状况持续,技术工种岗位缺工较为突出。
昆明信息港/cnkmxxg

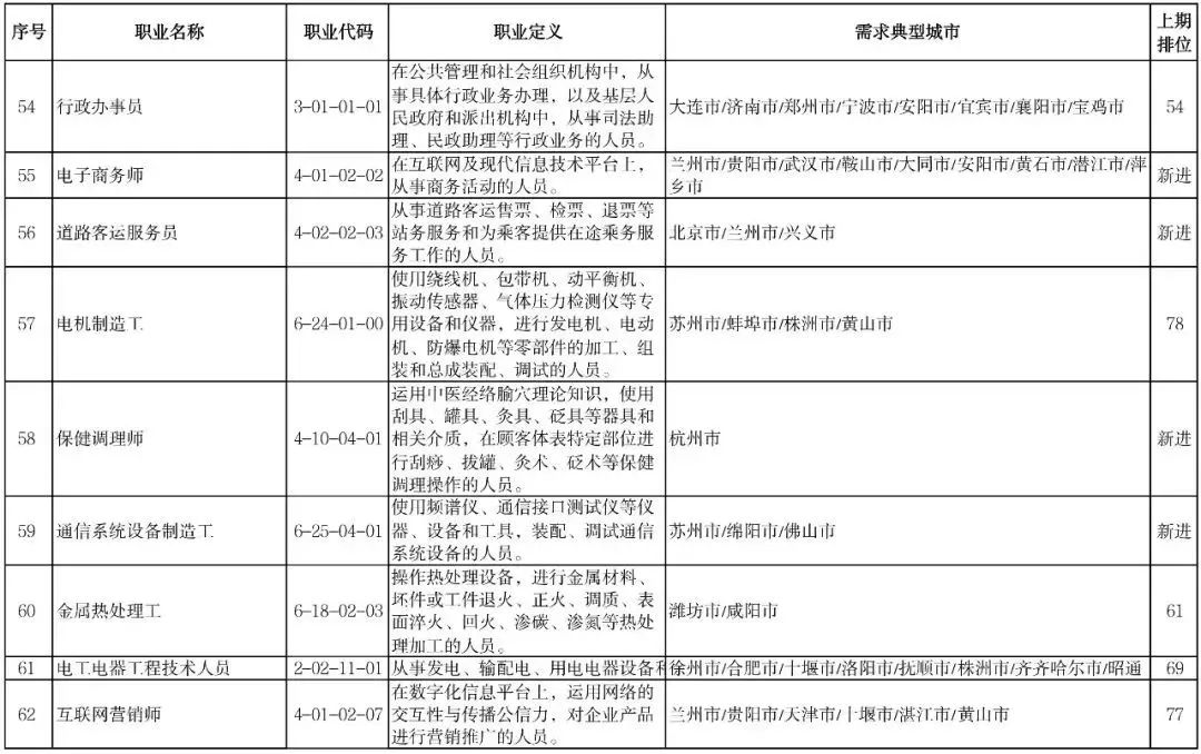
铆工、锻造工、模具工等职业新进排行,车工、焊工排行前十,电机制造工、仪器仪表制造工、汽车生产线操作工等缺工程度较二季度有所增加。
昆明信息港/cnkmxxg

此外,随着旺季的到来,物流及运输行业缺工程度有所增加,邮政营业员、道路客运服务员新进排行,快件处理员、道路货运汽车驾驶员、装卸搬运工等职业缺工程度加大。
昆明信息港/cnkmxxg

记者走访南坝人力市场了解到,目前昆明市场快递员、安保、物业最缺工。

昆明南坝人力市场主任 曹天瑞:“招得比较多一点的还是快递行业,安保,物业,需求量比较大,近年有大企业进驻昆明,像闻泰科技这些也是用工大户,电子制造行业招的也是比较多的。”
昆明信息港/cnkmxxg

据介绍,随着旅游业的复苏,服务行业用工需求也在逐渐增多。

记者注意到,前来招聘保安的公司比较多,招聘条件也放得宽,18-45岁,供吃供住,24小时有热水,wifi全覆盖。


昆明信息港/cnkmxxg

招聘者:“我们就是来招聘保安,比较紧缺,年轻人不愿意干,我们有年龄卡着,年轻人待不住,嫌工资低,工作3200-3500(元/月),岗位不同的,也有4000多的。” 

昆明信息港/cnkmxxg
一家养老院正在招聘护理员,工资从4000至6000每月不等,薪资待遇在众多招聘中算比较高的,但却鲜有人应聘,嫌工作太苦太累。
昆明信息港/cnkmxxg

招聘者:“缺口有点大,要求就是有耐心,不要怕脏,这个工作并不算累,最低工资4000,基本都是4000多。”
昆明信息港/cnkmxxg

有前来应聘者表示,用人单位的年龄限制应当适当再放宽一些。

应聘者:“我今年55岁,有点偏大龄工,进厂是进不了的了。我也来看过几次了,进厂限定在45岁,最大限定50岁,55岁已经很难找了,基本能找保洁,保安。保安我已做过几年了,我想换一下,保安的工作太闲多了,我的身体还是健康的,还是想找体力劳动的工作再干两年。”
昆明信息港/cnkmxxg

走访一圈下来,记者发现用工需求还是比较大,找工作的人也比较多,只是能立马和招聘方“双向奔赴”的求职者还是少数。
昆明信息港/cnkmxxg

昆明南坝人力市场主任 曹天瑞:“作为求职者来说,要根据自身情况,尽快找到合适的工作,先就业再择业。”
昆明信息港/cnkmxxg

新闻多一点

2022年第三季度全国招聘
大于求职“最缺工”的100个职业排行

(点击查看大图)

↓↓↓

昆明信息港/cnkmxxg
昆明信息港/cnkmxxg
昆明信息港/cnkmxxg
昆明信息港/cnkmxxg
昆明信息港/cnkmxxg
昆明信息港/cnkmxxg
昆明信息港/cnkmxxg
昆明信息港/cnkmxxg
昆明信息港/cnkmxxg
昆明信息港/cnkmxxg
昆明信息港/cnkmxxg

图源:人力资源和社会保障部网站

昆明信息港/cnkmxxg

●昆明市疫情防控指挥部最新通知:固定免费核酸检测点延长至11月30日

关于调整昆明市疫情防控有关措施的通告

云南省疾控中心发布疫情防控风险提示

昆明信息港整理编辑

来源:云南发布、人民日报客户端、8099999


辑:丛   林
审核:李贵芳
终审:宋建波

点个昆明信息港/cnkmxxg昆明信息港/cnkmxxg
转发扩散!


本文由昆明信息港机器人小明转载自"昆明信息港/cnkmxxg"
广告热线: (0871)65364045  新闻热线: (0871)65390101
24小时网站违法和不良信息举报电话: 0871-65390101  举报邮箱: 2779967946@qq.com