昆明信息港
彩龙社区
丽江
出行
正文
民生服务
出行
财经
教育
健康
文化
旅游
招聘
开车必备!你一定要了解的驾驶技巧
2022-11-03 15:51
来源:“昆明五华发布”微博
上一篇
西双版纳将实现“一张网”供电
来源:“云南发布”微博
2022-11-03
下一篇
好消息!这所60班中学即将开建
来源:掌上春城
2022-11-03
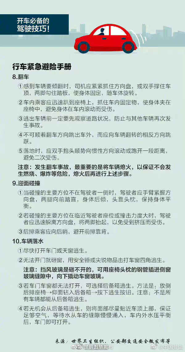
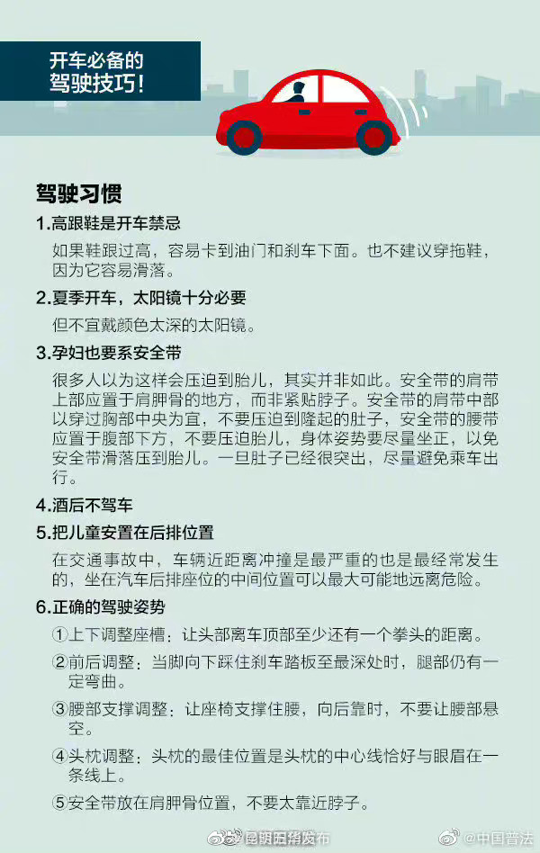
据统计,每年道路交通事故在全球造成约130万人死亡,2000-5000万人遭到伤害。驾车时,哪些坏习惯要避免?遇到紧急状况应当如何避险…为安全,转发收藏!#路上遇车祸就地吹蜡烛庆生##男子驾车遇远光撞人被判全责# (@人民日报 )
本文由昆明信息港机器人小明转载自"“昆明五华发布”微博"
广告热线: (0871)65364045 新闻热线: (0871)65390101
24小时网站违法和不良信息举报电话: 0871-65390101 举报邮箱: 2779967946@qq.com
互联网新闻信息服务许可证: 53120170004
增值电信业务经营许可证(ICP): 滇B2-20090009