昆明信息港
彩龙社区
出行
正文
民生服务
出行
财经
教育
健康
文化
旅游
招聘
昆明地铁能否实行“多码合一”提高进站效率?官方回复
2022-10-06 11:33
来源:昆明发布
上一篇
总体可控向好!重点场所、重点人员防控措施将持续至本月底
来源:昆明发布
2022-10-06
下一篇
昆明市西山区春苑幼儿园开展“暖情诵读”重阳节活动
为了让小朋友充分感受和了解中国的传统节日,传承中华美德,从小扎根一颗爱国心,春苑幼儿园组织全体幼儿进行了一场“暖情诵读”的重阳节活动。
来源:资讯频道
2022-10-05
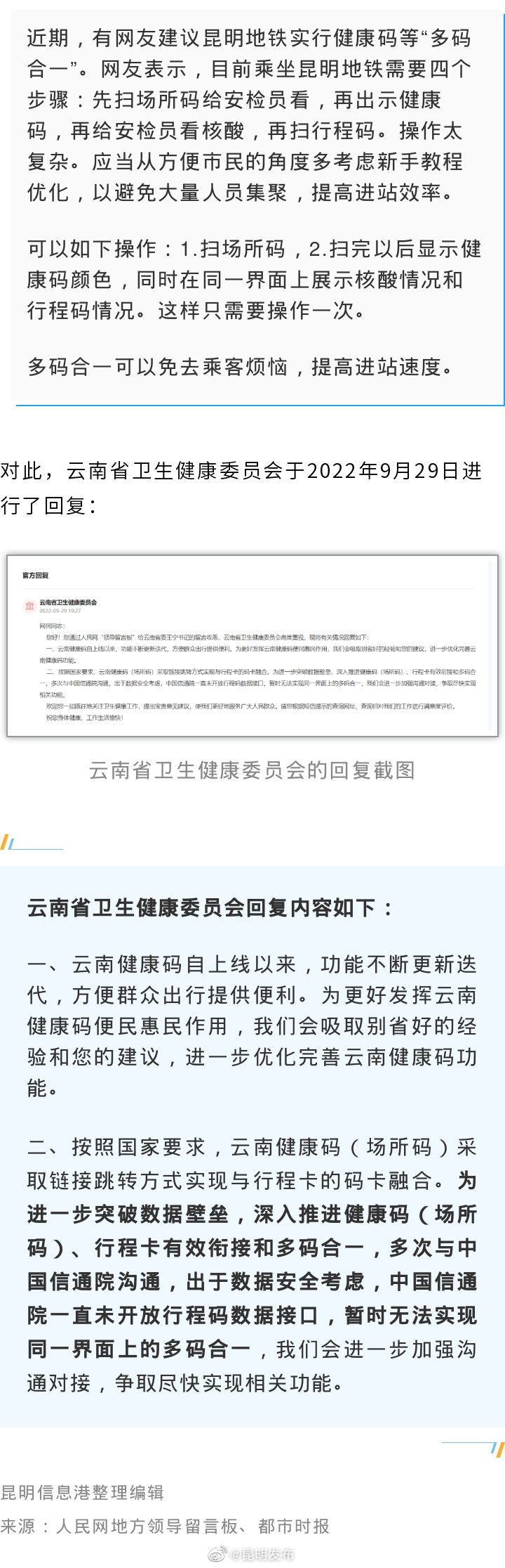
近期,有网友建议昆明地铁实行健康码等“多码合一”。网友表示,目前乘坐昆明地铁需要四个步骤:先扫场所码给安检员看,再出示健康码,再给安检员看核酸,再扫行程码。操作太复杂。应当从方便市民的角度多考虑新手教程优化,以避免大量人员集聚,提高进站效率。
本文由昆明信息港机器人小明转载自"昆明发布"
广告热线: (0871)65364045 新闻热线: (0871)65390101
24小时网站违法和不良信息举报电话: 0871-65390101 举报邮箱: 2779967946@qq.com
互联网新闻信息服务许可证: 53120170004
增值电信业务经营许可证(ICP): 滇B2-20090009