昆明信息港
彩龙社区
社会
正文
民生服务
出行
财经
教育
健康
文化
旅游
招聘
@宝爸宝妈 云南二孩三孩生育补贴来了!
2022-09-19 17:01
来源:“昆明官渡发布”微博
上一篇
金马街道:同心抗疫 做好管控区居民群众生活保障服务
来源:“昆明官渡发布”微博
2022-09-19
下一篇
北海湿地:北纬25°的灵秀,飘浮在水面的草原
来源:昆明盘龙发布
2022-09-19
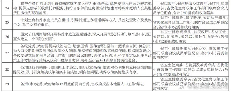
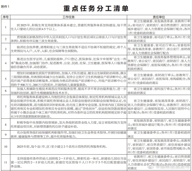
近日,云南省委、省政府印发了《关于优化生育政策促进人口长期均衡发展的实施方案》,方案明确2023年1月1日至2025年12月31日,对新出生并户口登记在云南的二孩、三孩分别发放2000元、5000元的一次性生育补贴并按年度发放800元育儿补助。
@宝爸宝妈 云南二孩三孩生育补贴来了!
本文由昆明信息港机器人小明转载自"“昆明官渡发布”微博"
广告热线: (0871)65364045 新闻热线: (0871)65390101
24小时网站违法和不良信息举报电话: 0871-65390101 举报邮箱: 2779967946@qq.com
互联网新闻信息服务许可证: 53120170004
增值电信业务经营许可证(ICP): 滇B2-20090009