昆明信息港
彩龙社区
社会
正文
民生服务
出行
财经
教育
健康
文化
旅游
招聘
47款侵害用户权益APP被通报
2022-08-26 12:11
来源:"人民网"微博
上一篇
科学家:儒艮在中国已功能性灭绝
来源:昆明国家高新区发布
2022-08-26
下一篇
解锁“云南省美丽县城”的创建密码
来源:大理日报
2022-08-25
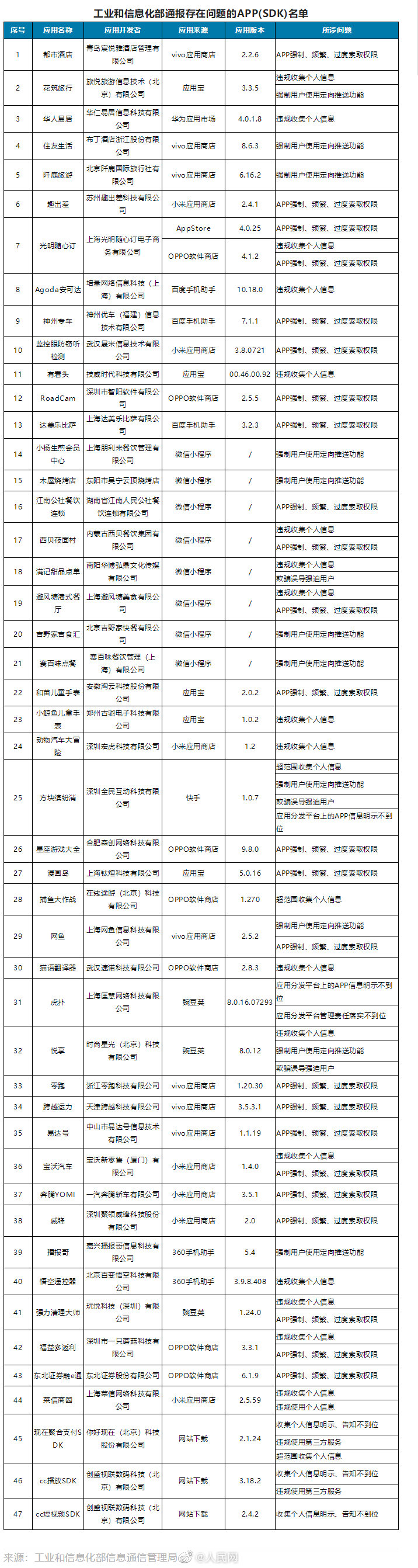
工信部组织第三方检测机构对酒店餐饮类、未成年人应用类等移动互联网应用程序(APP)及第三方软件开发工具包(SDK)进行检查,对发现存在侵害用户权益行为的共227款APP(SDK)提出整改要求。截至目前,尚有47款APP(SDK)未按要求完成整改,现予以通报。详戳↓↓
工信部通报47款侵害用户权益APP和SDK
本文由昆明信息港机器人小明转载自""人民网"微博"
广告热线: (0871)65364045 新闻热线: (0871)65390101
24小时网站违法和不良信息举报电话: 0871-65390101 举报邮箱: 2779967946@qq.com
互联网新闻信息服务许可证: 53120170004
增值电信业务经营许可证(ICP): 滇B2-20090009