
7月16日0—24时,31个省(自治区、直辖市)和新疆生产建设兵团报告新增新冠肺炎本土确诊病例106例(甘肃53例,广东21例,广西9例,四川7例,安徽5例,海南4例,上海2例,江西2例,黑龙江1例,浙江1例,贵州1例),含23例由无症状感染者转为确诊病例(广东15例,海南4例,广西3例,甘肃1例)。无新增死亡病例。
当日新增治愈出院本土病例53例,解除医学观察的密切接触者14672人。
31个省(自治区、直辖市)和新疆生产建设兵团报告新增本土无症状感染者474例(广西235例,甘肃105例,安徽42例,河南29例,上海24例,广东9例,江西7例,吉林6例,江苏5例,四川5例,山东4例,福建3例)。
■ 上海
17日,上海市杨浦区五角场街道大学路沿街商铺区域及所在楼栋(大学路38-102号、191-265号、242-318号),松江区九亭镇同利路19-59号、36-68号(7月16日已发布)调整为高风险区。
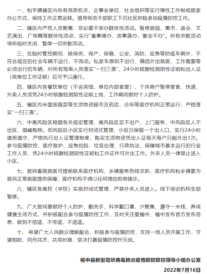
16日,兰州市城关区雁南街道嘉盛园D区,榆中县和平镇和平村徐家营社、和平镇薇乐如意园7号楼、和平镇和平嘉园南区1号楼等4个区域,七里河区南滨河中路43号至49号(单号)治安分局家属院小区(含七里河区出租车管理大队和东方红轨道交通派出所所在单独楼栋)划定为高风险区。
自17日1时起,天水市甘谷县礼辛镇下街村、尉坪村河湾自然村划定为高风险区。 临夏回族自治州广河县阿力麻土乡古城村、祁家集镇田家村、齐家镇上马家村划定为高风险区。
16日起,深圳市福田区福田街道福田南路34号小区 (综合楼、生活区篮球场除外);南山区粤海街道岸芷汀兰1栋,西丽街道九祥岭村西区第13、14A、14B、15、16、17栋,九祥岭村东区第89、90、91、97、98、99栋调整为高风险区。 16日18时起,珠海市香洲区拱北街道高沙中街108号、111号,吉大街道吉祥山庄1栋、九洲大道东1066号龙园8号调整为高风险区。
安徽新增本土确诊病例5例
新增本土无症状感染者42例
2022年7月16日0—24时,安徽省报告新增本土确诊病例5例(蚌埠市怀远县4例、淮上区1例),新增本土无症状感染者42例(蚌埠市怀远县40例、禹会区2例)。
7月16日0—24时,新增治愈出院病例27例(宿州市灵璧县1例、泗县26例),新增解除医学观察的无症状感染者138例(淮北市濉溪县1例,宿州市灵璧县12例、泗县125例)。
截至7月16日24时,安徽省在院治疗的本土确诊病例138例,尚在医学观察的无症状感染者708例。
截至7月16日24时,安徽省在院治疗的境外输入确诊病例2例。
安徽蚌埠已累计转运隔离密接者和风险人群9303人
根据安徽省蚌埠市发布的消息,截至目前蚌埠市已累计转运隔离密接者和风险人群9303人。7月16日市区和怀远县开展了新一轮核酸检测。
同时,蚌埠市腾空市第四人民医院、怀远长九医院作为市区和怀远县“黄码”医院,用以保障重点人群就医需求。
安徽蚌埠怀远县新增划定高、中风险区
根据安徽省怀远县新冠肺炎疫情防控应急指挥部发布的最新通告,为有效阻断疫情传播,切实保障广大人民群众生命安全和身体健康,经专家开展疫情形势分析研判,怀远县新冠肺炎疫情防控应急指挥部根据《新型冠状病毒肺炎防控方案(第九版)》相关规定,决定新增划定高风险区、中风险区,现通告如下:
一、高风险区(14个)
荆山镇:梅郢社区华地紫园小区、卞和社区禹城花园、梅郢社区嘉富新城小区、望月社区城关医院附近门面(区域范围西至新民路、北至禹王路、南至健康路、东至东大街单行道)
榴城镇:新怀社区中央花园小区、双墩社区书香门第小区、引凤社区禹都雅苑小区、五岔社区
包集镇:南严村
徐圩乡:钞湖村
常坟镇:邹庙村
古城镇:水海村
淝河镇:仁和村
经开区:怀远工业园区台丽包装厂
二、中风险区(6个)
榴城镇:新怀社区、引凤社区、屾河社区新河花园A区
荆山镇:梅郢社区、望月社区
龙亢农场
三、低风险区:全县除高、中风险区以外的其他地区。


长期接受来稿,投稿邮箱:zscc812@sina.com

