
近日
易烊千玺等演员“考编”一事
引发网络热议

7月6日,中国国家话剧院通过网络公开2022年应届毕业生招聘拟聘人员名单。中央戏剧学院毕业生易烊千玺、罗一舟、胡先煦等在列。
据网传,三人是中戏的室友,如今考编进入同一单位,网友称其为“超强事业编宿舍”。

昨天
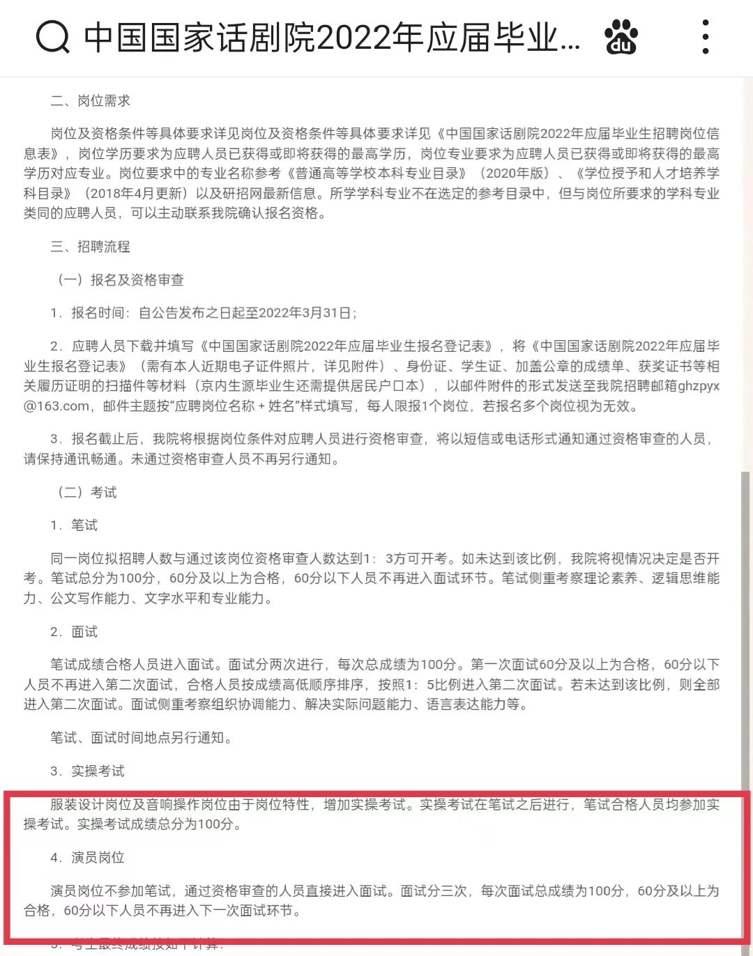
易烊千玺等人无需笔试流程直接进入面试
更是引发热议

部分网友认为,同样是考编,演员岗位越过笔试进入面试,是一种明星“特权”的体现。
明星与“素人”考生共同竞争同一岗位,免除笔试的考核标准,也会影响考试的公平性。
记者通过查询发现,2021年国家话剧院的招聘公告中,演员岗位并没有“免笔试”这一条。

此外
易烊千玺与罗一舟是否符合
“在校期间为非在职人员”
这一应聘条件也饱受质疑
据公开资料显示,易烊千玺是北京九木德文化传媒中心的法定代表人。该公司于2018年11月1日成立。目前已申请注销并发布简易注销公告,公告日期为7月4日至7月24日。

罗一舟是成立于2022年4月1日的北京辰舟一行影视文化有限公司的法定代表人。

对此
国家话剧院回应
将统一回复
昨天,潇湘晨报记者联系上国家话剧院的工作人员,对方称,“会将以上问题反映给领导,并做出统一回复”。截至发稿前,国家话剧院暂未做出具体回复,记者再次拨打国家话剧院电话,暂无人接听。
然而
一波未平一波又起
昨天下午有网友再度爆料
易烊千玺中考存在违规录取的情况
随后湖南省教育阳光服务大厅官方回应
易烊千玺中考没有违规入学

其实早在今年4月份,在网友晒出疑似易烊千玺中考成绩单并未达到湖南师大附中的录取分数线时,湖南师大附中梅溪湖中学相关工作人员就此事进行了回应。
工作人员表示,该校2015年录取易烊千玺完全符合长沙市教育局制定的相关招生政策,“当时我们刚建校一年,在招生方面拥有比较宽泛的自主性,易烊千玺是以艺术特长生的身份录取进校的。”但是,短短几个月后,易烊千玺的中考事件再次被冲上了热搜第一位,瞬间引发了网友们的热烈讨论。
昨天下午,易烊千玺后援会晒出湖南省教育阳光服务大厅官方回应截图。对关于易烊千玺中考相关投诉,官方回复:“经调查核实,根据当年的招生入学政策,未发现该考生违规入学及该校校长从这项招生入学中违规获取利益的情况。”

易烊千玺后援会在发文中表示,易烊千玺中考一事,经官方调查已有结论,并无违规行为。恳请大家尊重事实,切勿偏听偏信,以谣传谣,被有心之人恶意引导,成为传播谣言的帮凶。
来源:上观新闻、潇湘晨报、湖南省教育阳光服务中心官网
校对:朱咏梅
编审:王云

