昆明信息港
彩龙社区
昆明
社会
正文
民生服务
出行
财经
教育
健康
文化
旅游
招聘
云南省消防安全委员会关于集中开展重点场所燃气安全检查整治的通告
2022-07-03 15:30
来源:昆明市西山区发布
上一篇
定了!这场年度花卉盛宴下周三在大观公园举办
来源:昆明市西山区发布
2022-07-03
下一篇
无锡新增31例阳性
来源:"人民网"微博
2022-07-03
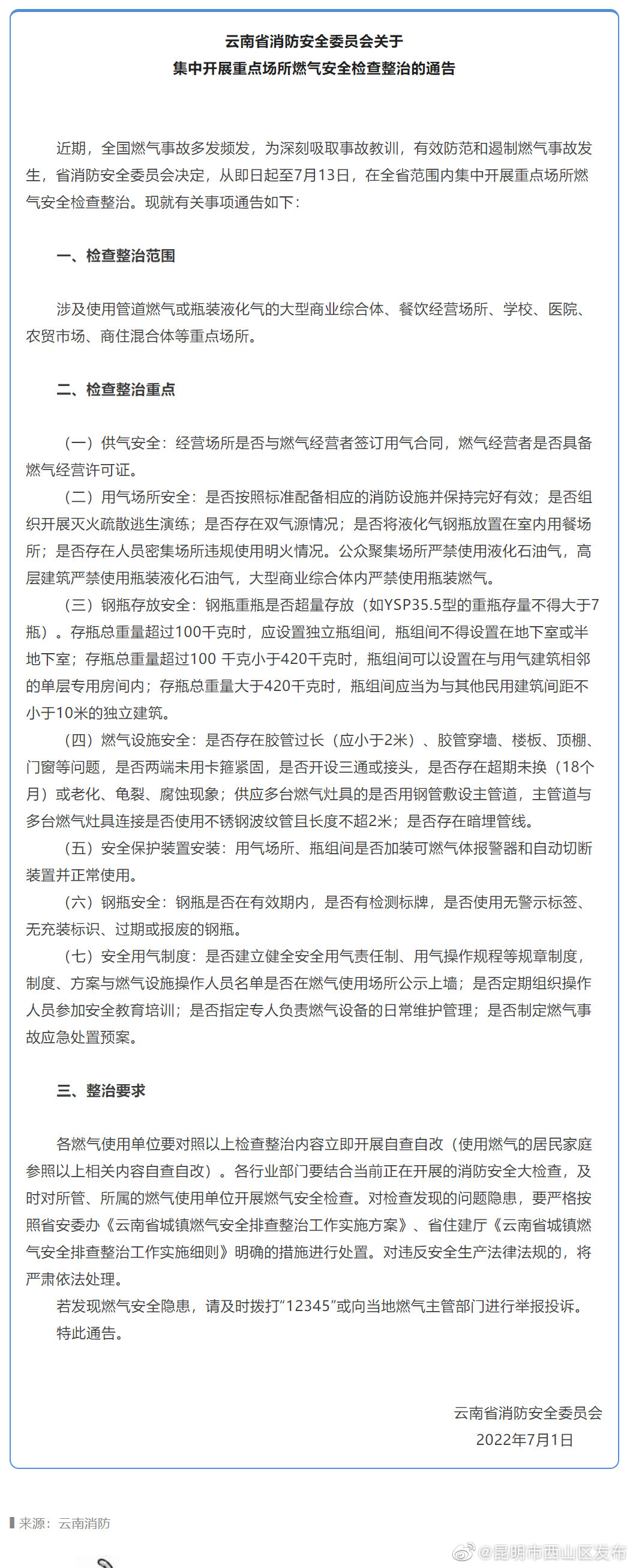
近期,全国燃气事故多发频发,为深刻吸取事故教训,有效防范和遏制燃气事故发生,省消防安全委员会决定,从即日起至7月13日,在全省范围内集中开展重点场所燃气安全检查整治。现就有关事项通告如下:
本文由昆明信息港机器人小明转载自"昆明市西山区发布"
广告热线: (0871)65364045 新闻热线: (0871)65390101
24小时网站违法和不良信息举报电话: 0871-65390101 举报邮箱: 2779967946@qq.com
互联网新闻信息服务许可证: 53120170004
增值电信业务经营许可证(ICP): 滇B2-20090009