昆明信息港
彩龙社区
昆明
反腐倡廉
正文
民生服务
出行
财经
教育
健康
文化
旅游
招聘
省政府对29项安全生产重大隐患挂牌督办
2022-07-03 10:54
来源:云南法制报
上一篇
揪心!27人失联,正在紧急搜救!
来源:云南法制报
2022-07-03
下一篇
抚仙湖开湖啦!
来源:昆明信息港/cnkmxxg
2022-07-03
日前
云南省人民政府办公厅印发
《云南省人民政府2022年度挂牌督办安全生产重大隐患名单》
具体内容如下
👇
云南省人民政府办公厅
云政办函〔2022〕46号
云南省人民政府办公厅关于印发
云南省人民政府2022年度挂牌督办
安全生产重大隐患名单的通知
各州、市人民政府,省直有关部门:
根据《云南省人民政府关于建立健全安全生产隐患排查治理长效机制的决定》(云政发〔2008〕85号),省人民政府决定对全省29项安全生产重大隐患进行挂牌督办。现将《云南省人民政府2022年度挂牌督办安全生产重大隐患名单》印发给你们,请认真抓好落实。
挂牌督办的安全生产重大隐患须严格按照规定程序和时限完成整改,隐患整改完毕并由督办责任(牵头)单位组织验收审查合格后,按照有关程序摘牌销号。省安全生产委员会办公室要适时对隐患整改情况进行督促检查,确保按时完成整改及验收。
云南省人民政府办公厅
2022年6月25日
(此件公开发布)
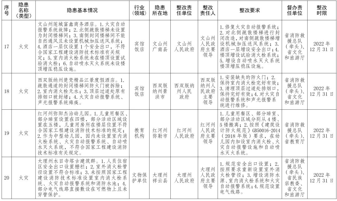
云南省人民政府2022年度挂牌督办
安全生产重大隐患名单
来源:云南省人民政府网、云南发布
推 荐 阅 读
●
最新!云南多地调整疫情防控措施
●曲靖市2名干部严重违纪违法被开除党籍和公职
●昭通市人大常委会通过一批人事任免名单
欢迎分享转载
也欢迎您的积极投稿
投稿邮箱:ynfzbxmttg@163.com
长按二维码关注我们
阅读后有何感想?
留言给我
本文由昆明信息港机器人小明转载自"云南法制报"
广告热线: (0871)65364045 新闻热线: (0871)65390101
24小时网站违法和不良信息举报电话: 0871-65390101 举报邮箱: 2779967946@qq.com
互联网新闻信息服务许可证: 53120170004
增值电信业务经营许可证(ICP): 滇B2-20090009