昆明信息港
彩龙社区
时政
正文
民生服务
出行
财经
教育
健康
文化
旅游
招聘
速看!事关今年云南省公务员考试
2022-06-24 15:20
来源:昆明市西山区发布
上一篇
游云南 正当时 | 仲夏“荷”你有约
来源:文旅云南
2022-06-24
下一篇
转存!2022全国各地高考分数线汇总
来源:"人民网"微博
2022-06-24
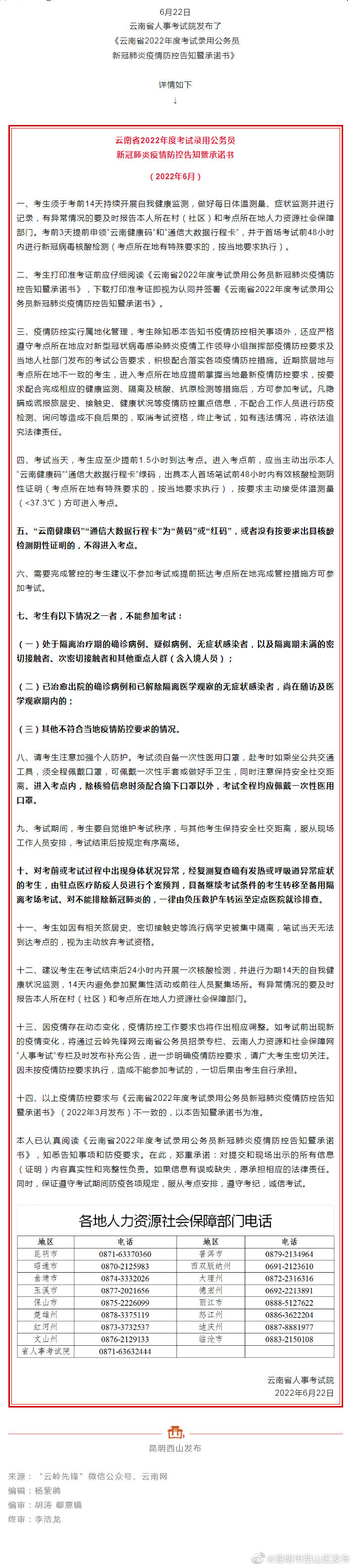
西山时讯6月22日,云南省人事考试院发布了《云南省2022年度考试录用公务员新冠肺炎疫情防控告知暨承诺书》,详情如下↓
本文由昆明信息港机器人小明转载自"昆明市西山区发布"
广告热线: (0871)65364045 新闻热线: (0871)65390101
24小时网站违法和不良信息举报电话: 0871-65390101 举报邮箱: 2779967946@qq.com
互联网新闻信息服务许可证: 53120170004
增值电信业务经营许可证(ICP): 滇B2-20090009