昆明信息港
彩龙社区
民生服务
正文
民生服务
出行
财经
教育
健康
文化
旅游
招聘
昆明市住房公积金管理中心发布最新通告
2022-06-23 17:31
来源:"春城晚报"微博
上一篇
中国人均银行账户约9.5个
来源:呈贡发布
2022-06-23
下一篇
云南省933万农村贫困人口全部脱贫
来源:昆明市西山区发布
2022-06-23
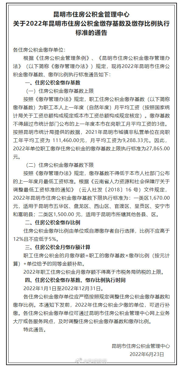
根据《住房公积金管理条例》、《昆明市住房公积金缴存管理办法》(以下简称《缴存管理办法》)规定,现将2022年昆明市住房公积金缴存基数、缴存比例执行标准通告如下↓↓
本文由昆明信息港机器人小明转载自""春城晚报"微博"
广告热线: (0871)65364045 新闻热线: (0871)65390101
24小时网站违法和不良信息举报电话: 0871-65390101 举报邮箱: 2779967946@qq.com
互联网新闻信息服务许可证: 53120170004
增值电信业务经营许可证(ICP): 滇B2-20090009