昆明信息港
彩龙社区
保山
教育
正文
民生服务
出行
财经
教育
健康
文化
旅游
招聘
最新发布!云南34所具备招生资质的技工院校名单来了
2022-06-12 22:21
来源:昆明盘龙发布
上一篇
注意!大理市机场路(海东环岛至大理公馆路口段)明日起进行交通管制
来源:大理日报
2022-06-12
下一篇
云南成大学生青睐毕业旅行目的地
来源:昆明市西山区发布
2022-06-12
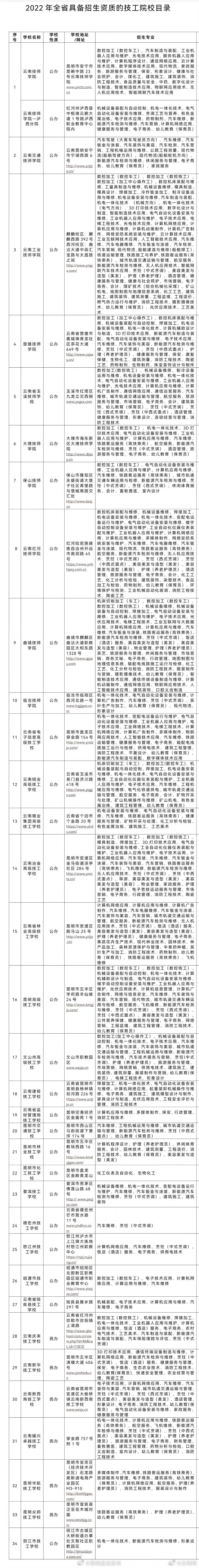
为鼓励更多青年学生接受技工教育,规范云南技工院校招生办学行为,经云南省人力资源和社会保障厅审核,截至目前,全省共有34所技工院校具备招生资质。凡不在目录内的学校及专业,均未经审批,不得开展招生。现将2022年全省具备招生资质的技工院校目录及省、州(市)人社部门招生监督举报电话予以公布,欢迎监督。34所!云南省公布2022年具备招生资质的技工院校目录(云南网记者 杨萍)
本文由昆明信息港机器人小明转载自"昆明盘龙发布"
广告热线: (0871)65364045 新闻热线: (0871)65390101
24小时网站违法和不良信息举报电话: 0871-65390101 举报邮箱: 2779967946@qq.com
互联网新闻信息服务许可证: 53120170004
增值电信业务经营许可证(ICP): 滇B2-20090009