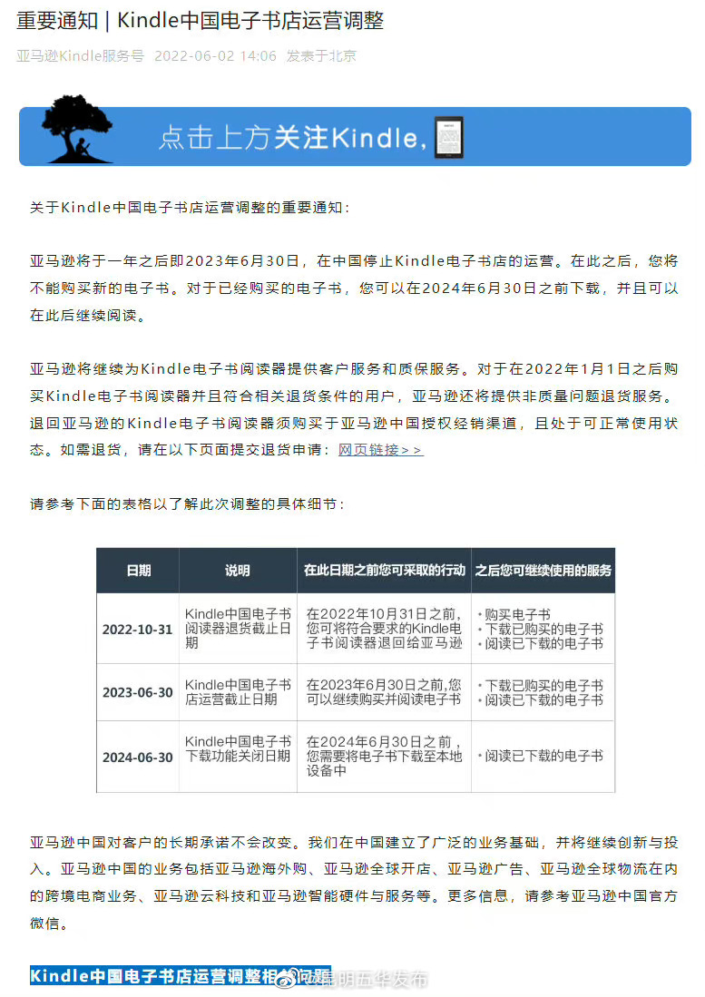
亚马逊中国长期承诺不变刚刚,亚马逊表示将于一年之后即2023年6月30日,在中国停止#kindle# 电子书店的运营。在此之后,您将不能购买新的电子书。对于已经购买的电子书,您可以在2024年6月30日之前下载,并且可以在此后继续阅读。
亚马逊称@kindle中国 将继续为Kindle电子书阅读器提供客户服务和质保服务。对于在2022年1月1日之后购买Kindle电子书阅读器并且符合相关退货条件的用户,亚马逊还将提供非质量问题退货服务。退回亚马逊的Kindle电子书阅读器须购买于亚马逊中国授权经销渠道,且处于可正常使用状态。
亚马逊表示,2023年6月30日后将无法再继续购买新书。2024年6月30日之前,还可以继续下载已经购买的电子书到本地设备。存储在设备上的电子书及个人文档不会受到影响。
据了解,第一代Kindle于2007年11月19日发布,并于2013年6月7日进入中国,用户可以通过无线网络使用亚马逊Kindle购买、下载和阅读电子书、报纸、杂志、博客及其他电子媒体。(凤凰网科技)
